专业知识服务提供商
2017年,国家发展和改革委员会印发的《工程咨询行业管理办法》(国家发展改革委令第9号)指出,全过程工程咨询(以下简称全咨)是指采用多种服务方式组合,为项目决策、实施和运营持续提供局部或整体解决方案以及管理服务。由此可见,全咨既可以是面向传统服务方式,即规划咨询、投资咨询、造价咨询、勘察、设计、监理、招标代理等单项传统咨询服务(以下简称传统方式)的组合,也可以是面向非传统方式的组合。鉴于传统方式在项目建设中占据重要地位,发展面向传统方式的全咨显得尤为必要。实际上,相较于单项传统咨询服务,全咨已使得工程咨询服务从性质上发生了根本性改变,即通过服务方式组合使咨询主体、客体内容发生变化,从更加系统的角度满足了建设主体更广泛的利益诉求。通过构建各类建设事项间的深刻内在联系,实现咨询功能扩展,在带来咨询效能提升同时,全面提升项目管理成效和建设监管效能。应该说,科学推进全咨,首要是把面向传统方式的全咨发展好,从而为全面建立更加系统而高阶的全咨模式奠定基础。
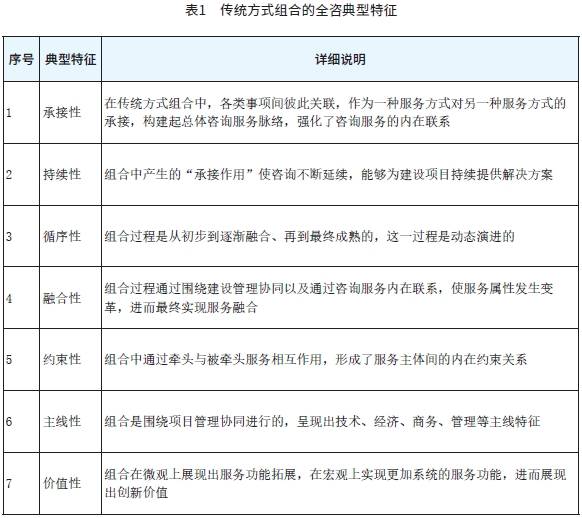
传统方式组合的全咨特征
传统方式组合的全咨呈现出不同于单项传统咨询服务的新特征(见表1),这种新特征使全咨拥有了比传统单项咨询服务更大的潜能,必然使其在建设项目中发挥更重要的作用。

传统方式组合的全咨属性
服务方式组合规模
传统方式涉及多个咨询专业方向或领域。在实践过程中,将传统方式组合效能彻底释放出来并不容易。当多种传统方式组合形成全咨后,咨询服务范围得以拓展,服务深度得以加深。在全咨发展初级阶段,构建若干典型的两种传统方式组合至关重要,这是发展多种方式组合的基础。显然,典型组合应是两种方式组合形成的“组合单元”,如“项目管理+招标代理”组合体现了“管理+商务”因素,而“设计+造价”组合则体现了“技术+经济”因素等,以上典型组合成为扩展多种方式组合的基础和前提。多种方式组合都是基于上述典型组合形成的。项目建设往往涉及技术、经济、商务、管理等多方面因素,无论是同类还是非同类方式组合,都必然增加咨询服务的复杂性,也使不同方式组合所形成的全咨在效能上呈现出较大差异。
服务方式组合时机
不同建设项目在项目建设不同阶段,所采用的服务方式组合往往不同。“组合时机”至少包含两个层面的含义:一是根据项目建设时点考虑所需方式组合。二是随着项目推进,在项目成熟阶段实施方式组合,从而实现全咨效能最大化。多数情况下,服务方式组合是在项目实施过程中逐步形成并发展起来的。具体而言,在建设管理协同中,伴随建设管理支撑性服务及与其他服务的配合而达到最佳状态。例如,“勘察+测绘”“勘察+监测”“勘察+设计”“投资咨询+评估评价”等,都是根据项目建设前期管理需要而形成的。
服务方式组合效能
全咨效能涵盖多个方面:一是面向建设监管,具体而言,主要是通过建设单位管理为行政监管提供支撑;二是面向建设管理,旨在提升建设管理效能,主要体现在确保建设管理协同的前提下,助力提升管理效能;三是面向建设服务,借助企业可持续发展的驱动力来实现提升,这是全咨持续彰显服务价值的过程。基于此,全咨效能必须实现科学评估与衡量,并针对不同方面分别提出效能提升的方法和手段。相比单项传统咨询服务,全咨在提升上述3个方面的效能上更具优势。这种服务方式效能的释放,主要是通过组合过程实现的,即在微观层面创造更为丰富的新功能,在宏观层面确保与建设项目管理形成合力。
服务方式组合方向
发展全咨的重要目标之一就是提升上述3个方面的效能,这使全咨发展方向得以明确,即提升监管能力、管理能力以及创新服务能力。建设项目实施包含了技术、经济、商务、管理等多方面管理因素,传统服务往往聚焦于上述因素主线中的某一条或几条,而全咨则实现了跨主线管理因素的融合,主线间的管理配合更加科学,管理资源配置更有效。相比单项传统咨询服务,全咨在服务性质上已发生了根本性变化,如“项目管理+招标代理”“设计+造价”“评估评价+设计”等传统方式组合,所释放出的效能远大于各单项传统咨询服务效能之和。
关于组合的利益
不得不承认,全咨主体是由多种服务方式组合形成的利益同体。全咨主体内部根据方式组合形成了利益链。全咨利益同体现象必然产生主体本位,这是全咨发展固有局限之一,即全咨主体往往仅关注其内部牵头主体利益或确保总体利益的最大化,可能缺乏对其内部非牵头主体利益的维护,对外还可能与其他主体产生冲突,从而给项目实施带来负面影响。因此,确保全咨与项目管理协同,强化建设单位视角下专业化项目管理过程尤为重要。具体举措为,一方面,调整全咨主体内部利益关系,另一方面,调整好全咨主体与项目其他参建主体的利益关系格局。通过实施专业化的项目管理,建设项目各主体利益将趋于统一,从而有效突破全咨同体利益本位局限。
关于组合的局限
随着全咨内部牵头服务影响力的持续增强,其自身利益本位倾向愈发明显。牵头服务方式虽对项目实施起到核心支撑作用,但也可能由于过度扩张,出现占用资源或优先发展等状况,进而对其他非牵头服务方式构成威胁,这便是全咨中牵头服务方式带来的局限性。换言之,若全咨中服务方式组合不能得到科学管控,则可能导致组合效能无法有效释放。需指出,各类单项传统咨询服务围绕项目管理往往具备深入拓展的空间。然而,虽多种服务方式组合相比单项咨询服务呈现出更大效能,但这并不意味着全咨内某些服务方式相较于对应的单项咨询服务必然具有更大效能,这主要取决于不同方式之间的互补程度。因此,传统方式科学组合目标之一便是实现不同方式间的有效衔接和彼此产生正向影响。
传统方式组合的全咨机理
探究传统方式组合的机理,应从不同类型方式组合所形成的咨询关系出发。总体来看,这种服务方式组合包含了项目管理与咨询组合、咨询与咨询组合等,其中前者与后者相比具有一定特殊性。
项目管理与传统方式的组合
在实践中,常见的组合方式是以项目管理作为牵头,传统方式与项目管理保持协同。从项目管理视角来看,一是项目管理对传统方式起到约束作用,能够有效应对传统方式可能出现的对抗关系和利益本位问题;二是项目管理对传统方式加以引导,为传统方式提供方向指引;三是项目管理监督传统方式执行,包括把控服务局面,处置服务问题等;四是项目管理对传统方式予以补充,助力传统方式高效运作并推动创新;五是项目管理对传统方式进行校验,确保服务科学与准确;六是项目管理为传统方式提供必要条件和适宜环境,为全过程实施提供助力等。
从咨询视角来看,传统方式的主体为项目管理主体提供有效协同,主要包括为项目管理提供决策支撑,提供项目管理所需各类资源;提供有效工具和手段,落实项目管理要求,成为实现管理目标的路径和载体,通过创新实现项目管理的共赢,以及反向驱动项目管理创新等。
非项目管理类多种传统方式组合机理
根据项目实际情况,往往由某单项传统咨询服务牵头,其他单项传统咨询服务围绕牵头服务展开协同。这类组合一般包括以下8种形式:1.通过传统方式间的因果关系,构建“承接型”服务过程;2.通过传统方式间的递进关系,构建“发展型”服务过程;3.通过传统方式间的假设关系,构建“计划型”服务过程;4.通过传统方式间的条件关系,构建“顺序型”服务过程;5.通过传统方式间的交叉关系,构建“并行和接续型”服务过程;6.通过传统方式间的校验关系,构建“联合优化型”服务过程;7.利用传统方式间的结构关系,构建“协同推进型”服务过程;8.基于传统方式间的重复关系,构建“相互校验型”服务过程等。
传统方式主体利益的对抗与统一
传统方式主体间的利益对抗
无论是项目管理与传统方式之间,还是多个传统方式之间,均可能由于主体利益不一致而引发对抗。这种对抗往往来自内部,作为一种固有局限,似乎不可避免。根据彼此间利益对抗的程度来划分,包括短期或长期对抗、过程或成果对抗、思想或行为对抗、个体或群体对抗、升级或减弱对抗、调和或不可调和对抗等。有必要弄清对抗诱因,提出有效应对措施,从项目科学管理角度出发,对全咨内部服务主体间关系作出调节,从而确保传统方式组合能够发挥出更大的效能。
全咨条件下项目管理指令执行
全咨是多种服务方式围绕项目管理协同而实现融合的过程,这种协同很大程度上是通过执行项目管理指令而开展的,既包括直接执行,也包括优化后演绎执行。在全咨模式下,有关项目管理指令执行较传统方式更加复杂。在实践过程中,全咨服务方式组合过程往往影响到管理指令执行路径,即使得项目管理指令必须在面向全咨演绎的基础上执行。需指出,这正是全咨主体发展成熟后对建设项目管理协同优化的一种表现。在实践过程中,应重点研究市场上成熟的全咨主体与专业化的项目管理咨询机构在面对具体项目管理协同时,如何通过相互耦合实现相互促进的情形。
全咨与项目管理主体利益统一
管理对抗是必然的,消除或最大程度地缓解对抗是全咨发展的重要方向之一。将全咨同体利益与项目管理利益达成统一是缓解对抗最为根本的方法之一。其主要过程包括:目标统一,即使全咨与项目管理目标一致;思想统一,即使项目管理协同理念贯穿全咨实施全过程;方法统一,即使全咨方法成为项目管理方法的补充。上述统一过程使全咨与项目管理在协同中相互衔接,进而形成完整的方法体系。
传统方式组合的全咨价值
全咨价值的提升
面向传统方式组合的全咨克服了单项传统咨询服务本位局限,使服务更加系统,并呈现出综合性成效。全咨深度拓展了服务功能,为建设项目带来了多阶段关联的咨询成果,打破了单项传统咨询服务碎片化状态,展现出跨阶段的服务效能。此外,传统方式组合的全咨改进了单项传统咨询服务方法,实现了方法变革,创造了多元价值,产生了一体化的咨询服务效果。可以说,全咨为实现项目建设过程质的飞跃创造了基础条件。
全咨价值的评价
面对咨询服务市场主体的发展,全咨作为服务方式组合的创新,诠释了其核心竞争力与核心价值。因此,有必要从建设监管、建设管理和咨询服务等3个层面对全咨价值作出系统性评价。这既需要制定定量指标体系,也需要实施定性评价。可以借助笔者所提出的“三维管理”理论,从主体、事项和要素3个管理维度确立指标并搭建评价体系。通过三维系统地评价全咨,将有助于量化全咨价值,进而有效推动全咨发展。
结语
正是基于多种传统方式间的普遍联系,我国才得以构建起建设咨询服务的整体框架。当前,推进面向传统方式组合的全咨,是我国全咨发展的首要任务。历经多年发展,全咨在很大程度上摒弃了单项传统咨询服务带来的本位局限,使咨询服务回归初衷,增强了咨询服务的科学性和价值性。未来,全咨发展将以传统方式为基础进行创新,实现新服务方式重组。相信随着新型服务方式组合的不断涌现与演进,我国建设领域高质量发展必然迈上新台阶。
(作者单位:北京市工程咨询股份有限公司)