专业知识服务提供商
建设项目合约规划是指在项目管理策划过程中,确立各类事项委托主体、主体间管理关系、主体委托时序及招标范围的过程。作为项目管理策划的重要组成部分,合约规划统一于建设项目管理总目标之下。全过程工程咨询(以下简称全咨)是指采用多种服务方式组合,为建设项目决策、实施和运营持续提供局部或整体解决方案以及管理服务的一种咨询服务模式。相较于传统方式,全咨作为建设服务方式的创新,通过构建更加紧密的服务主体关系和更加深刻的服务事项联系,确保了不同服务方式的充分融合,强化服务主体能力,创造出更加丰富的咨询服务新价值,从而使建设项目管理服务于项目整体目标,实现全面提质增效。在全咨模式下,建设项目合约规划相比传统方式发生了较大变化。
合约规划的管理理念
在建设项目,特别是重大建设项目中,合约规划必不可少,其在实现科学管理策划中发挥着重要作用。依据多种管理学原理或理念,典型的合约规划思想包括系统工程学原理、管理协同理念、总包模式理念、联合协作理念等,诠释了建设项目参与主体和核心事项间的深刻联系。
系统工程学原理
建设项目涉及事项众多,主体关系也比较复杂,且时刻处于动态变化中。建设项目全过程管理可以理解为是一项典型的系统工程。合约规划成果为构建建设项目各参建主体间的协作关系,以及各类事项间的有机联系提供了指引。一般而言,从多维度出发,构建项目主体及事项间的逻辑关系能有效确保合约规划的完整性和精细化,从而更加深刻地揭示项目管理内在规律。
管理协同理念
管理协同是指各参建单位以建设单位为中心,对其所实施的管理工作进行全面协作的过程。管理协同的核心是通过各参建单位的相互配合,摒弃利益本位,从而实现对建设单位的管理支撑。在协同条件下,各单位优势互补并形成合力。可以说,管理协同是建设项目中各参建单位合作共赢的重要方式。合约规划中有关主体间关系的确立就是以管理协同作为主要理念的,这是合约规划中协调各参建单位关系的重要依据。
总包模式理念
总包模式理念是从管理协同理念发展而来。该模式以建设单位管理为中心,总包单位作为主体需要实施其承包范围内的所有事项。允许总包单位就其实施事项中的非主体、非关键内容进行分包,分包主体对总包主体负责。总包主体作为牵头人,分包主体与之保持协同。同时,总包主体对分包主体实施承包管理。
联合协作思路
联合协作思路同样是合约规划的重要遵循。作为总包模式的补充,联合协作强调了实施主体的相互补充与配合。特别是通过主体间的联合协作,使多个专业领域内容实施得以紧密衔接。联合协作理念可以视为一种融合过程,既包括对某一主体项下缺失工作的补充,也涵盖了对技术经济等管理因素的优化。
全咨基本模式
在建设领域高质量发展背景下,建设项目管理作为承上启下的重要服务,可视为全咨服务供给所对应的需求。总体来看,项目管理在促进全咨服务方式组合,特别是融合中起到了决定性作用。这种作用是通过对行政监管提供有力支撑和构建建设服务与行政监管间的衔接关系来实现的。为有效消除全咨服务组合可能对建设管理产生的对抗,引导服务方式组合在管理中发挥更大效能,在全咨项目中,建设单位有必要委托专业化的项目管理咨询机构,并使项目管理服务与项目所实施的全咨服务方式组合相匹配。较高能力的项目管理过程必然带来更加强大的全咨组合方式,强大的全咨组合方式也必然需要强有力的项目管理服务。全咨模式可促使建设项目合约规划充分考虑前文提出的管理理念,特别是管理协同理念。一方面,建设单位应独立委托第三方项目管理咨询机构,对全咨服务进行专业化管理。另一方面,全咨服务主体也可自带项目管理服务,或将其作为全咨的重要组成部分,实现全咨与项目管理的协同发展。这种咨询服务与管理协同模式成为全咨的基本模式,即业内目前认同度较高的“1+N”模式(“1”代表项目管理服务,“N”代表其他各类咨询服务,包括综合性的咨询服务组合)。
全咨合约规划形式
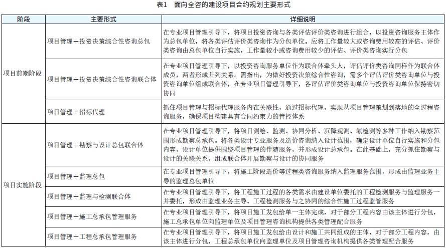
全咨项目合约规划是在管理协同理念指引下开展的,相比传统规划更加简约,其合同委托主体大量减少,招标范围横向延展、纵向延伸,委托时序呈现出阶段性特征,系统性和完整性也都显著增强。面向全咨的建设项目合约规划主要形式如表1所示。

大型建设项目全咨合约规划要点
大型建设项目投资体量和建设规模都十分庞大,涉及专业众多且建设过程复杂。在开展全咨合约规划时,大型建设项目委托内容、时序、时机和时点等往往成为焦点。
委托内容
以大型医院建设项目为例。在项目前期投资决策综合性咨询中,相比传统公共服务类建设项目,大型医院建设项目新增了“核应用环境影响评价”“职业病防护评价”等专项评价内容。同时,大型医院建设项目在设计阶段新增了“医疗工艺流程”设计和大量医疗专项设计内容,在施工阶段新增了各类专业施工内容,且上述内容与财政预算资金内容需紧密衔接。考虑到医疗专项工程招标特殊性,需具有丰富经验的代理机构实施专业化的全咨招标服务。建议大型医院建设项目将医疗专项工程和非医疗专项工程分开,并分别委托招标代理机构。此外,在大型医院建设项目中可以引入竞争性方式,按照投资决策咨询、勘察设计咨询、监理服务及施工顺序委托多家代理机构,以充分激发市场活力。
委托时序
项目管理与招标代理服务的联合体委托需尽早完成,以便依托这两家单位开展后续各类咨询服务缔约活动,以及实施阶段的勘察、设计、施工及监理单位招标。此外,复杂功能性建设项目,如大型医院项目等涉及的工艺流程设计也需提早开展。围绕建设项目立项和投资论证,需委托投资决策综合性咨询单位,以及勘察、设计总包单位同步与投资决策综合性咨询紧密协同。相比而言,实施阶段监理单位和施工总承包单位需待前期工作比较充分,项目技术、经济和行政审批条件较成熟后再开展委托工作。
委托时机
建设项目前期和实施阶段工作都具有鲜明的周期性,建设项目越复杂,其管理难度越大,实施周期也越长。为各类工作预留合理周期,是降低项目管理难度、确保项目平稳开展的关键。以大型医院建设项目为例,在及时开展投资咨询委托和评估评价类服务委托前提下,投资决策综合性咨询报告、项目投资概算编制周期分别可控制在2—4个月,而审批周期分别控制在3—6个月。对于施工总承包招标,应确保建设项目技术、经济、商务以及管理条件成熟后开展。
委托时点
对于房屋建筑项目暂估价工程内容,建筑主体结构、二次砌筑结构,以及内装修工程是3个主要暂估价工程招标完成时点。这些时点作为暂估价工程对应的交叉搭接结束里程碑节点,暂估价专业工程招标延迟于上述节点,则将严重影响项目实施进度。例如,将大型医院建设项目中的医疗专项工程作为暂估价工程内容考虑并纳入施工总包范围,使得医疗专项工程分包逐步开展,从而为各类专项工程设计预留充分时间。因此,不建议将医疗专项工程合并分包,这不利于医疗专项工程设计时点安排。因为对于市场主体而言,同时能够承担多个医疗专项工程的实施主体比较少见,若接受联合体方式投标,则可能降低投标竞争性,影响技术、经济响应效果。
范围界定
对于大型复杂建设项目而言,如建设规模较大的群体建筑或“线性”工程(如公路工程),可以划分为多个施工总承包合同段。一般而言,考虑到技术方案的一致性和系统性,不建议将设计进行多合同段划分。复杂建设项目往往涉及多专业,设计工作需进行大量综合计算与统筹,多合同段设计将不利于这一过程。不仅如此,对于施工总承包招标而言,多合同段也仅限于从单位工程为对象视角进行划分,并且被划分的多个施工总承包合同段尽量均匀,以确保各合同段施工进度统一。需注意,对于在施工总承包范围内各类系统性较强的专业工程,如弱电系统、某些市政工程,多个施工总承包人可共同组成招标人,就该类专业工程实施联合招标。
在施工总包合同段划分中,不建议将某类与使用功能密切相关的,原本可以由建设单位直接发包的工程作为独立合同段。将该类内容排除在施工总承包范围外,由建设单位独立发包并管理,可能增加该类内容与施工总包合同段内容的管理协调难度。
结语
建设项目合约规划作为建设项目管理策划最关键的工作之一,其策划过程值得深入研究。笔者在提出合约规划若干管理理念、全咨基本模式基础上,指出了全咨模式下合约规划的基本形式。在建设领域高质量发展背景下,以建设单位为中心构建高水平各参建单位协作关系体系,为科学开展合约规划指明了方向。相信随着全咨不断发展,建设项目合约规划将更加科学、简约,高标准建设项目管理体系建设也将迈上新台阶。
(作者单位:庞凯,浙江省招标投标协会;吴振全,北京市工程咨询股份有限公司)