专业知识服务提供商
随着建筑行业的转型升级以及市场需求的动态变化,全过程工程咨询(以下简称全咨)作为覆盖项目全生命周期的集成化服务模式,逐渐成为工程建设领域的重要发展方向。2017年,国务院办公厅发布的《关于促进建筑业持续健康发展的意见》(国办发〔2017〕19号)明确提出,要发展全咨,培育一批具有国际水平的全咨企业。2020年,中国建筑业协会发布《全过程工程咨询服务管理标准》(T/CCIAT0024—2020),进一步规范了行业发展。进入数字化时代,全咨借助信息技术、大数据等手段,探索对建设工程全生命周期内各项咨询业务进行智能化、集成化与信息化管理。加之“十四五”数字经济发展规划的政策支持,全咨与数字技术深度融合,加速了其服务模式向高质量、全周期、数智化方向升级。
在全咨数字化转型的探索中,部分企业先行一步,积累了丰富的经验。以BIM(Building Information Modeling,建筑信息模型)、大数据、云计算、物联网及人工智能为技术支撑,构建数字化协同平台。在企业内部变革层面,通过组织架构重组与运行价值变革,实现跨部门数据互通与业务高效流转;在对外服务层面,创新了全咨与数字化咨询结合下的新型咨询模式,促进了项目各参与方的协同合作,有效提升了咨询服务效率与行业整体价值。尽管先行企业为全咨数字化转型树立了典范,但当前仍有众多咨询企业在数字化转型过程中面临“数据孤岛”、协同低效等深层次挑战。在此背景下,依托数字化工具和平台实现工程全生命周期精细化管控,成为破解传统全生命咨协同效率低、信息割裂、数据杂乱等痛点,提高项目质量与效益的核心路径。基于此,笔者结合《全过程工程咨询服务管理标准》(T/CCIAT0024—2020),以全咨的全生命周期为主干,设计了合理有效的全咨数字化流程重构方案。通过阶段-任务-成果映射模型,实现对过程程序的精准切分,构建覆盖决策、设计、施工、运维等阶段的数字化实施路径。该方案为破解传统全咨服务碎片化、低效化困局提供了系统性技术范式,有利于推动工程咨询行业向“数智驱动、价值共生”的生态体系演进。
传统全咨服务痛点
信息壁垒阻碍协同效率
在传统全咨模式中,跨阶段、跨主体的“数据孤岛”问题突出。建设项目全生命周期涵盖多个阶段以及众多参与单位,然而各阶段与单位之间缺乏统一的协同平台,导致关键信息在传递过程中出现延迟与失真。这不仅会增加沟通成本,还极易引发各参与方之间的矛盾和误解,对项目的顺利实施造成严重阻碍。
数据杂乱削弱决策质量
多数建设单位要求填报的数据繁多且杂乱无序,尤其在进度和投资资料管理方面,大型复杂项目现场多采用Excel(办公软件中的电子表格组件)文件整理,难以做到有效规整。这使得数据缺乏系统性和关联性,决策者难以从中获取准确有效的信息。由于数据的不准确和不完整,投资决策缺乏可靠的依据,极易导致投资失控。进度数据的混乱也使项目进度难以有效掌控,延误问题难以及时解决。数据杂乱还增加了项目管理的难度和成本,降低了管理效率。
组织协同困境制约项目推进
在传统全咨模式中,工程咨询企业多通过业务叠加的模式承接业务,内部存在信息沟通壁垒,组织一体化协同困难重重。不同专业团队各自为政,缺乏有效沟通与协作机制,导致工作衔接不畅,面对问题时相互推诿。组织内部在资源配置、责任边界及成果评价机制方面均存在问题,影响员工积极性和工作效率,严重制约项目推进速度和质量,增大了项目风险。
传统全咨服务在解决沟通与协作、数据管理与分析、风险管理、质量管理及合规化等诸多方面,难以提供有效的解决方案。而数字化系统能够根据项目不同参与方的需求,切实简化项目流程、提高项目效率。在信息管理方面,包括项目计划、进度跟踪、资源分配等,用数字化技术实现可视化业务流程,提供实时沟通工具,支持团队成员之间的协作和信息共享,促进团队合作和项目进展,便于不同参与方的管理与把控。通过集成数据存储、管理和分析功能,支持数据可视化、报表生成等,帮助决策者了解项目状态和趋势。可以识别、评估和管理项目风险,提供风险分析工具和预警机制,帮助项目团队及时应对风险,有效处理风险。此外,还可以建立知识库和经验分享平台,记录项目过程和经验教训,为未来项目提供参考和借鉴。
全咨阶段-任务-成果映射模型
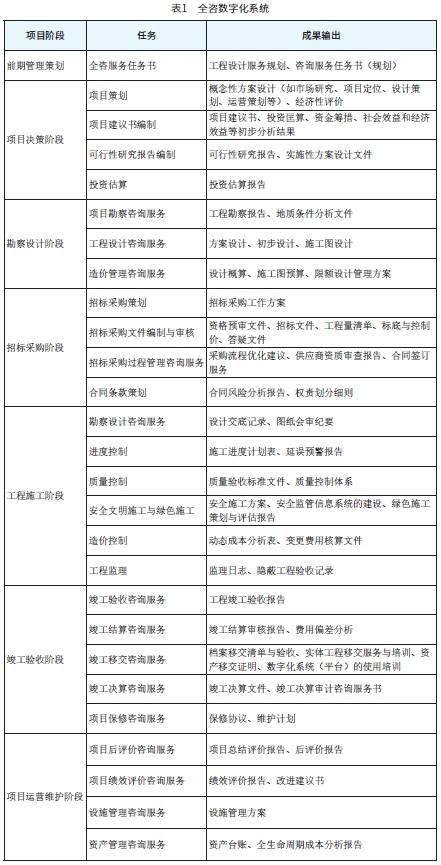
依据《全过程工程咨询服务管理标准》(T/CCIAT0024—2020),笔者整理出全生命周期全咨数字化系统(见表1)。全咨数字化系统以项目全生命周期管理流程为依据,分阶段分步骤进行数字化设计,通过各阶段的文件协同和节点管控来实现数字化管理的预期目标。

全咨数字化系统设计
全咨数字化系统设计的目的是实现项目管理和执行的数字化、自动化和集成化,以提高项目效率、降低成本、减少风险,并改善团队协作和客户沟通,主要包括以下关键目标。第一,项目管理和协调。实现项目的计划、进度和资源管理,提供实时的项目状态和进展报告,自动通知和提醒,确保团队按时完成任务。第二,设计协作。提供虚拟设计协作环境,促进设计师、工程师和其他团队成员之间的合作,可以实时共享和编辑设计文件,减少版本冲突和误解,利用BIM技术创建全面的三维建模,通过VR(Virtual Reality,虚拟现实)或AR(Augmented Reality,增强现实)技术实现项目的可视化,有助于客户和团队更好地理解设计概念。第三,成本管理。跟踪项目成本,包括预算、支出和变更,可以进行实时成本预测和分析,帮助项目团队作出明智的决策。第四,数据分析与风险管理。收集和分析项目数据,识别潜在的风险并制定应对策略,通过模拟不同情景进行风险评估,以便提前采取行动。根据数据分析作出更好的决策,提高项目效率和质量。第五,文件管理与沟通。管理和存档所有项目文件,包括设计文件、合同、报告等,提供搜索和查看功能,使团队成员能够轻松找到所需的文档,同时生成可视化和易于理解的报告,向利益相关者和团队成员传达信息,提供实时的沟通工具,促进团队成员之间的交流和协作。
基于以上关键目标,通过采集原始项目资料与数据,构建数据化管理平台,链接前期管理策划、项目决策、勘察设计、招标采购、工程施工、竣工验收和项目运营维护各个阶段的信息流、资源流、工作流,细化系统的功能模块,以满足不同用户的个性化需求。
全咨数字化系统流程设计如图1所示。通过物联网设备、BIM、GIS(Geographic Inf-ormation System,地理信息系统)等技术,将项目各个阶段的数据和信息进行整合和共享,其中涵盖设计文档、工程量清单、进度计划、成本预算等信息,构建统一的数据平台或数据库。如此一来,相关人员可以便捷地获取并使用这些信息,有效避免“信息孤岛”和重复输入问题。运用数据分析技术,对项目数据进行挖掘和分析,发现数据间的关联和规律,提供智能化的决策支持。为项目管理者提供数据可视化、预测分析等工具,助力实现项目全过程生命周期管理,辅助决策并优化方案。

实施建议
全咨数字化系统的应用和实施,在技术平台开发、管理流程和政策支持方面仍然存在难点,还需要从技术融合、管理重构和政策赋能3个方面协同推进。
在技术融合方面,建议搭建行业共享的通用数字平台,降低企业独立开发成本;针对数字化应用分散的问题,需统一数据标准和接口,打通规划、设计、施工等环节的信息壁垒,明确各方权责,建立统一的数据交换规范;加快制定数据安全管理细则,加强数据传输和存储的安全性,采用多层次加密技术保护核心信息。
在管理重构方面,企业应推动组织架构向扁平化数字组织转型,通过数字化工具简化审批流程,设立跨部门协作机制,并将数据共享效率、流程响应速度等纳入考核体系;鼓励企业设立数字化专项培训基金,培养既熟悉工程业务又掌握数据分析能力的复合型人才。
在政策赋能方面,通过税收优惠等措施激励企业转型,探索试点示范机制,在重点项目中验证新型管理模式和技术工具,形成可复制的经验并推广至全行业,逐步构建良性发展的数字化生态体系。
基金项目:本文系中国建设教育协会教育教学项目“面向建筑业数字化转型的工程管理数字化人才培养体系研究”(项目编号:2023089)研究成果。
(作者单位:北京建筑大学城市经济与管理学院)