专业知识服务提供商
实践中,单项造价咨询服务往往仅从造价咨询本身出发开展服务,未能考虑其他关联性管理因素,这种单项的造价咨询服务具有局限性,服务本位色彩十分浓厚,不能有效满足建设项目综合性、跨阶段、一体化的咨询需要。相对而言,面向全过程工程咨询的造价咨询服务(以下简称全咨造价服务),通过以造价咨询服务为中心的多种服务方式组合,可以促进建设项目造价与其他管理因素高度融合,有效增强咨询服务功能和项目管理效能。全咨造价服务必须紧密围绕建设管理展开,全咨造价服务方式组合也必须与建设管理协同,唯有如此才能真正实现全咨融合。考虑到建设项目的复杂性,在管理协同条件下,全咨造价服务必须沿多个管理维度展开,唯有如此才能使全咨造价服务更加系统,展现出更丰富的服务价值。由此,面向三维管理协同构建全咨造价服务方式组合显得十分必要,这对推动全咨服务高质量发展,特别是推进造价咨询服务创新意义重大。
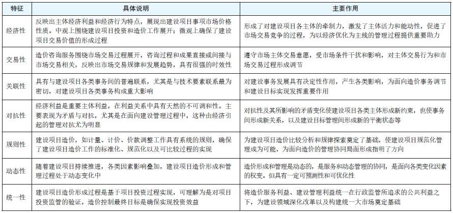
建设项目造价咨询服务的一般特征
建设项目造价咨询服务的一般特征如表1所示。
表1 建设项目造价咨询服务一般特征

单项造价咨询服务的突出问题
出于满足建设单位多样化管理需求的考虑,造价咨询服务应该与建设单位的管理保持协同。实践中,其却存在着严重的本位主义色彩,突出表现为,仅关注造价服务事项本身,以造价控制目标代替建设管理目标。从建设项目主体管理维度看,未能关注各参建主体利益的平衡,一味强调建设经济利益导向;未能有效发挥经济手段作用,或仅依靠此调节各主体利益关系等。从建设项目事项管理维度来看,单项造价咨询服务未充分抓住建设项目其他事项与造价的联系,导致造价咨询服务碎片化;缺乏与各类建设项目事务系统性的深度融合,进而无法做到与建设管理的联动协同等。从建设项目管理要素管理维度看,单项造价咨询服务似乎趋于孤立,未能建立与建设项目质量、进度、风险等管理要素的联系,更未能充分抓住建设项目造价经济性特征来优化要素管理过程,使项目无法调节其与其他管理要素的关系,进而无法保证建设项目管理优化和目标实现等。单项造价咨询服务中本位主义的局限性表明,面向三维管理协同构建全咨造价服务方式组合必要而迫切。
三维管理理念与管理协同思想
建设项目三维管理理念
从系统视角看,建设项目管理可划分为“主体”“事项”和“要素”三个维度。其中,“主体”管理维度是指面向各参建单位的管理,“事项”管理维度是针对建设项目管理事项的管理,“要素”管理维度是实现以目标为导向的管理。三维度包含多个管理领域,涵盖了建设项目所涉及的各个方面。三维管理能够使各维度、各领域管理过程相融合,保障管理的系统性。全咨是与建设管理相对应的,并且有效构造了更加科学的咨询服务体系。可以说,三维管理是全咨造价服务发展的基本理念。
建设项目管理协同思想
管理协同是指各参建单位以建设单位为中心,对其所实施的管理工作全面协作的过程,核心是对建设单位的管理支撑,方式是在其管理下的相互配合,优势是摒弃了各参建单位利益本位思想。在协同条件下,各单位优势互补并形成合力。可以说,管理协同是建设项目各参建单位合作共赢的重要方式,充分体现出全咨融合理念,管理协同确保全咨以项目管理为核心,有效满足了建设管理的根本利益。管理协同思想是全咨造价服务发展的根本思想。
面向三维管理的造价咨询服务内容
主体管理维度的造价咨询服务
确保各参建单位围绕建设管理形成协同局面是该管理维度下造价咨询服务的主要目的。该维度下的造价咨询服务应致力于构建项目管理协同局面的搭建,明确各参建主体面向项目管理协同与造价咨询服务机构配合中的定位,调整造价管理制度和其他项目管理机制的关系,确保为行政主管部门对建设项目的行政监管提供支撑,为建设单位开展的项目管理提供协同,确保各参建单位利益始终统一在管理协同下并保持一个相对平衡的状态。为此,应充分考虑行政监管和建设管理对造价咨询服务的具体要求,将行政主管部门所代表的公共利益和建设管理所代表的管理利益实现作为主要服务目标,这有利于始终正确把握造价咨询服务的正确方向。例如,政府投资的公立医院建设项目,明确项目建设用地标准和投资标准就是行政监督部门把握公共利益的具体表现。再如,建设项目单方造价指标、项目预留金额度以及在总投资概算稳定情况下概算的可调剂程度等,均可认为是建设管理利益的表现。
事项管理维度的造价咨询服务
从建设项目全过程事项出发,探寻各类事项与项目造价服务间的联系,并确定造价咨询服务最优路径,是该维度下造价咨询服务的主要目的。该管理维度始终关注造价事项紧前工作程度。一方面,立足建设项目造价服务,营造建设项目全面推进的必要条件。另一方面,分别构建项目技术、商务因素与造价的深刻联系,并通过管理协同过程促进建设项目各类因素与造价的融合,进而确保建设项目管理的科学化和管理效能实现。此外,该管理维度还重点关注造价事项对建设项目各类其他紧后工作的影响,构建造价咨询服务针对建设管理协同所形成的伴随服务体系等,从而确保造价咨询服务在建设项目管理全过程形成完整闭环。
要素管理维度的造价咨询服务
该维度的造价咨询服务主要围绕建设项目管理目标的实现而展开,通过造价咨询服务实现对项目高效管控过程是主要目的。面向管理协同,确保建设项目质量、进度、风险等其他要素管理目标实现。该管理维度下的造价咨询服务任务主要包括参与确立项目管理的目标体系、参与确定或修正建设项目造价管理基准、围绕管理基准和目标体系实施或辅助实施造价控制过程,以及持续优化和改进造价服务等。该管理维度造价咨询工作,将使建设项目在质量、进度、安全等要素管理与造价管理之间达到相对平衡状态。
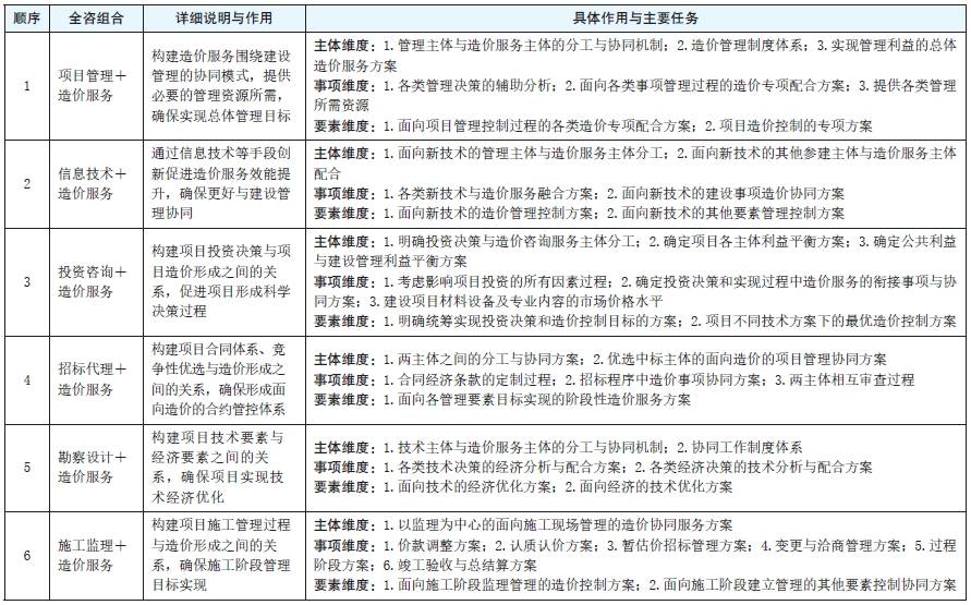
面向管理协同的全咨造价服务方式组合
全咨造价服务摆脱了单项造价咨询服务中本位主义的局限性,调整了造价咨询服务与其他建设事项间的关系,为建设项目投资监管及建设管理带来了整体服务解决方案。未来,全咨造价服务将成为建设项目造价咨询服务的核心服务方式组合。全咨造价服务将比单项造价咨询服务更能提升服务效能,特别是针对建设项目不同实施阶段、不同类型服务方式组合而言,能有效扩展服务功能,衍生出面向造价咨询的项目管理伴随服务,从而为建设项目带来更多的附加服务价值。表2罗列了面向三维管理协同构建的全咨造价服务方式组合,以及建设项目不同实施阶段,各类服务方式组合的实施顺序等。
表2 面向三维管理协同构建全咨造价服务方式组合

结语
造价咨询服务的特征决定了其在推进建设项目管理和助力建设项目行政监管等方面发挥着重要作用。克服造价咨询服务中的本位主义,着重面向三维管理构建造价与其他建设事项间的广泛关系,形成面向建设管理协同的全咨造价咨询服务体系,是造价咨询服务创新的根本方向与路径。全咨造价咨询服务体系的形成,必将使造价咨询服务在实现建设项目科学管理中,相比其他咨询服务发挥更显著的作用,并将有力推进建设领域高质量发展。
(作者单位:吴振全,北京市工程咨询有限公司;袁雯雯,北京市建筑设计研究院股份有限公司)