专业知识服务提供商

中美政府采购管理机制差异性分析

汤骏

政府采购活动涉及面广、影响力大,不仅直接影响政府资金的使用效率和公共资源的合理分配,还间接影响市场经济的健康发展和国家政策的有效实施。中美两国作为当今世界前两大经济体,在政府采购方面的实践和经验,对其他国家具有重要的借鉴意义。中美两国在政治体制、法律体系、经济发展、文化传统等方面的差异,导致其政府采购管理机制存在显著不同。通过比较分析中美两国在政府采购管理机制的差异性,不仅可以深入理解两国政府采购的特点和差异,还可以为我国政府采购制度的改革与完善提供有益参考。

政府采购管理机制概述

政府采购作为国家治理体系和治理能力现代化的重要内容,其管理机制的构建与完善对于提高财政资金使用效率、促进公平竞争、保障公共利益具有重要意义。

政府采购的定义与功能

政府采购,是指各级国家机关、事业单位和团体组织,使用财政性资金采购依法制定的集中采购目录以内的或者采购限额标准以上的货物、工程和服务的行为。政府采购的主要功能包括以下四个方面:

其一,保障公共需求。通过采购活动,确保政府部门和公共机构能够获得所需的商品和服务,以维持正常的公共服务和运作。

其二,促进市场竞争。通过公开透明的采购流程,激发市场活力,促进企业之间的公平竞争。

其三,推动经济发展。政府采购作为需求侧管理手段之一,能够刺激经济增长,带动相关产业发展。

其四,保障公共利益。通过合理的采购政策和程序,确保公共资金的有效使用,防止腐败和浪费。

政府采购的基本原则

政府采购活动应当遵循以下基本原则。其一,公开性。政府采购信息应当公开透明,确保所有潜在供应商都能够平等参与竞争。其二,公平性。政府采购过程中应当保证所有参与者的权益,不得对任何供应商进行不合理的区别对待。其三,公正性。评审和选择供应商的过程应当基于客观标准,保证决策的公正性。其四,效率性。政府采购应当追求成本效益最大化,确保在满足需求的同时,最大限度地节约财政资金。

政府采购的国际经验

国际上,许多国家和地区已经建立了成熟的政府采购体系,积累了丰富的实践经验。例如,世界贸易组织(World Trade OrganizationWTO)的《政府采购协定》(Government Procurement AgreementGPA)为成员国提供了一个关于政府采购的国际标准框架,强调透明度、非歧视和公平竞争。此外,欧盟、美国等地区的政府采购制度也具有各自的特色和优势,如程序的标准化、电子化的采购平台、对中小企业的支持等,都为其他国家提供了可借鉴的经验。

我国政府采购管理机制分析

我国政府采购作为国家治理体系的重要组成部分,其发展历程、管理体系和特点体现了我国特有的社会制度和经济发展特点。

我国政府采购的发展演进

我国政府采购制度的建立和发展经历了从无到有、从试点探索到全面推广的过程。自20世纪90年代末开始,我国逐步引入政府采购制度,通过制定一系列的政策和法规,推动政府采购向规范化、法治化方向发展。进入21世纪,随着《中华人民共和国政府采购法》(以下简称《政府采购法》)的颁布实施,我国政府采购制度正式确立,并逐步完善。在此过程中,我国政府采购的范围不断扩大,程序日益规范,透明度和效率不断提高。

我国政府采购的管理体系

我国政府采购管理体系具有鲜明的中国特色,具体来说,主要体现在以下四个方面。

一是集中与分散相结合的管理体制。我国政府采购实行中央和地方分级管理的体制,这种集中与分散相结合的管理体制,既体现了中央政府对政府采购工作的全局性把握和战略性引领,又充分发挥了地方政府贴近基层、了解实情的优势,实现了央地之间的良性互动和协同发展。通过这一体制,我国政府采购不仅能够在宏观层面保持政策的连续性和稳定性,还能够在微观层面灵活应对各种复杂多变的实际情况,提高采购活动的针对性和有效性。此外,这种管理体制还有助于激发地方政府的积极性和创新性。在遵循中央政府统一领导和监督的前提下,地方政府可以根据自身的资源禀赋、产业结构和发展目标等因素,制定符合地方特色的政府采购政策,推动地方经济的特色化、差异化发展。

二是法律法规体系较为健全。我国政府采购活动遵循《政府采购法》及其配套的法规和规章,形成了较为完善的法律法规体系。《政府采购法》作为基本法,明确了政府采购的基本原则、管理体制、采购方式、采购程序、监督检查以及法律责任等关键要素,为政府采购活动的规范化、法治化提供了根本保障。除了基本法之外,我国政府还制定了一系列配套的法规和规章,以细化《政府采购法》的相关规定,增强可操作性和实用性。这些配套法规涉及政府采购的各个环节,包括采购预算编制、采购信息发布、采购文件编制、评审专家管理、采购合同管理、质疑与投诉处理等。

三是政策功能与市场机制相结合。我国政府采购在实践过程中将政策功能与市场机制相结合,不仅确保了财政资金的高效使用,还巧妙地通过采购活动引导市场的发展方向。一方面,通过引入公开招标、竞争性谈判等市场竞争机制,确保了财政资金能获得最大的价值回报、促进了公平竞争,推动了产品和服务的质量提升。另一方面,将政策调节目标融入采购活动中,如通过制定定向的采购政策、给予价格优惠或预留采购份额等措施,积极支持中小企业健康发展,激发整个市场的活力和创新力。

四是信息化建设日益完善。多年来,我国政府采购大力推进电子化交易,尤其在2023年底,财政部出台《关于进一步提高政府采购透明度和采购效率相关事项的通知》(财办库〔2023243号),鼓励利用电子信息网络开展政府采购活动,具备条件的部门和地区,全面推进全流程电子化交易。

美国政府采购管理机制分析

美国政府采购的发展历史

美国政府采购的历史可以追溯到18世纪末,其发展经历了多个阶段。初期,政府采购主要以自由采购为主,缺乏系统性和规范性。随着国家的发展,政府采购逐渐走向规范化、法治化。特别是在20世纪30年代,美国颁布了《购买美国产品法》(Buy American Goods Act),标志着其政府采购制度的正式确立。此后,美国政府不断完善相关法律法规,加强监管,形成了较为完善的政府采购制度。

美国政府采购的管理体系

当前,美国政府采购的管理体系由联邦、州和地方三个层次构成。在联邦层面,美国总统行政办公室下属的联邦采购政策办公室负责制定政府采购政策,并监督各联邦机构的采购活动。美国各联邦机构则设有自己的采购部门,负责具体的采购工作。美国各州和地方政府也设有类似的采购机构,负责本级政府的采购活动。

美国政府采购以《美国联邦采购法规》(Federal Acquisition RegulationsFAR)为核心,辅以一系列相关法规、规章和指南等。这些法规对政府采购的各个环节作出了明确规定,为采购活动的规范运作提供了有力保障。

美国政府采购的特点

第一,公开竞争。美国政府采购强调公开竞争,通过招标、询价等方式选择供应商,确保采购活动的公正、透明和高效。

第二,法治化运作。美国政府采购活动受到严格的法律法规约束,各采购主体必须依法行事,违反法规将受到严厉惩处。

第三,注重效率。美国政府采购注重提高采购效率,通过优化流程、采用先进技术等手段降低采购成本,提高财政资金的使用效益。

中美政府采购管理机制差异比较分析

法律法规体系方面的差异

我国政府采购法律体系的核心是《政府采购法》。《政府采购法》旨在规范政府采购行为,促进公平竞争,提高财政资金使用效率。除此之外,我国还发布了一系列法规、部门规章和规范性文件,涵盖采购需求管理、评审专家管理、绿色采购、促进中小企业发展等多个方面,形成了较为全面的政府采购法律体系。

美国没有专门的政府采购法律,只是在有关法律中对联邦政府采购问题作出相应的规定。迄今为止,与美国政府采购相关的法律有4000部之多,其中主要的规定是FARFAR是一套综合性规则,旨在指导联邦机构的采购行为。此外,美国各联邦机构可以自行补充条例细节,以满足特定的采购需求。FAR以其灵活性和综合性为美国联邦政府采购提供指导,同时也要求采购人员具备高度的专业性和判断力,以适应复杂多变的采购需求和市场条件。

对比来看,中美政府采购在法律法规体系方面存在诸多差别,最显著的差别是政府采购官(Federal Acquisition Workforce)制度。这是美国特有而我国没有的一项专门制度。

美国推行的政府采购官制度是中美两国在政府采购管理方面的重大差异,这种差异不仅反映在职责和运作机制上,还体现在对政府采购官职业发展和专业化管理的重视程度上。政府采购官包括合同官(Contracting Officers)、采购代理(Purchasing Agents)、价格分析师(Cost/Price Analysts)、合同管理专家(Contract Administrators)等。政府采购官制度通过设立明确的职责、严格的资格认证要求、综合的培训体系和职业发展路径,确保采购官具备高度的专业能力和道德标准。

政府采购官不仅负责日常的采购活动,还涉及采购规划、市场研究、合同谈判、合同管理等广泛职责。他们在采购过程中享有较大的自主权和决策权,可以根据项目具体情况灵活调整采购策略。

我国没有建立政府采购官制度,政府采购的具体实施一般交由采购代理机构执行,政府采购的决策过程则更强调统一和集中,要求各方采购主体严格按照法律法规进行。其中,各级财政部门在监督管理中发挥核心作用,采购代理机构负责采购政策的执行和采购活动的具体组织与实施,在整个采购活动实施过程中,无论是采购人还是集采机构的自主权都较小。我国在采购从业人员职业发展路径和持续教育体系的建设上还处于起步阶段。

采购流程管理方面的差异

中美两国在政府采购流程管理上的主要差异反映在采购准备、采购程序、评审和合同签订、合同执行和监督以及信用管理等方面。这些差异体现了两国对于政府采购效率、透明度和公平性的不同追求,也反映了各自独特的行政管理体系和法律文化。

第一,采购准备阶段。该阶段,我国通常由采购人确定具体的采购需求,财政部门批准核定采购预算,然后编制采购计划并委托代理机构组织实施。我国政府采购强调对采购需求的严格控制和预算内采购的原则。美国的采购准备阶段同样涉及需求分析和预算确定,但是,美国更加强调市场研究和采购策略的制定。政府采购官会进行更广泛的行业调研,以寻找最佳的供应商和采购模式。

第二,采购程序。我国政府采购程序较为固定,主要采购方式包括公开招标、邀请招标、竞争性谈判、单一来源采购、询价、竞争性磋商、框架协议采购等,每种采购方式都有明确的适用条件和严格的程序要求。相比之下,美国的政府采购程序保持了更大的灵活性,其虽然也存在多种采购方式,如封闭竞标、竞争性谈判等,但美国更加重视采购过程中的灵活性和采购官的主观判断。

第三,评审和合同签订。我国评审过程通常由专门的评标委员会负责,严格按照采购文件规定的评审方法,结合供应商的响应情况进行。合同签订严格遵循中标结果,中标结果公告后双方签订合同,不得签署与采购过程承诺相背离的条款。美国的评审过程同样需要评估投标方案的合规性和优势,但美国更加强调“最有利”的标准,即综合考虑价格、技术能力、过往绩效等因素,合同签订前允许进行进一步的商务谈判。

在评审方面,中美两国存在的一个主要差异是,美国政府采购评标委员会的构成通常由用户代表组成,并没有专门的评审专家库。评审方法一般采用性价比法,投标报价密封,事先不向评审委员会公开。美国评标过程分为三步:打分评产品质量和设计方案,分值小于70分的被淘汰;入围供应商陈述;第二次打分,由用户代表按评分办法独立完成。评标委员会的评审结果并不具有法律效力,其推荐的中标人候选人未必是合同授予者。评标结果需经GSAGeneral Services Administration,联邦总务署)审定后方具有法律效力,合同授予权属于GSA

在某些情况下,美国政府采购合同官可以自行评审,必要时也可聘请专家进行评审。若聘请专家进行评审,那么,在评审过程中评委应先独立评审,然后与政府采购合同官一起讨论,讨论过程中可以更改评审结果。这种评审方式类似于我国工程建设领域试点推行的“评定分离”的做法,即专家凭借自身技术经验提供中标参考建议,但是最终的定标权则交给第三方(如监督部门、政府采购合同官等)。

第四,合同执行和监督。合同执行阶段,我国政府采购单位和监管部门会对供应商的履约情况进行监督,确保合同按照约定执行。不合格的供应商可能会被纳入失信记录或者黑名单。美国在合同执行和监督方面同样非常严格,但美国采用的更多是绩效评价工具和技术监控手段。美国政府采购官在合同执行过程中拥有更大的自主性来调整或重新谈判合同条款,以应对执行过程中的变化。

第五,信用管理。中美两国均把信用管理纳入政府采购范畴。美国在信用管理方面制度较为完善,应用广泛,旨在确保纳税人的资金得到合理合规的使用,并且合同授予合格和值得信赖的供应商。信用体系几乎融入美国政府采购的所有关键环节,起到引领和主导作用。美国政府采购信用管理强调供应商、承包商和采购官的可靠性和诚信程度,采购官在采购方式、合同授予、履约管理方面具有更高的灵活度和自主权。例如,在历史表现(过往业绩)方面,美国政府在作出采购决策时,会充分考虑供应商过去履行合同的表现,包括按时交货、工作质量和遵守合同条款等因素,价格因素反倒不是特别重视。在信用检查方面,美国政府通常会对供应商的财务稳定性和信用状况进行评估,特别是对于金额较大的合同,财政和纳税审查占有压倒性权重。此外,美国政府采购合同官对各自的决策负有责任,必须确保采购官遵守所有法律法规。

我国政府采购领域对信用管理同样高度重视,不少地方财政监督部门(如山西、湖北等)出台了一系列政府采购信用评价管理办法,‌构建了“‌承诺+信用管理”的诚信建设长效机制。‌这些制度涵盖了事前承诺、‌事中预警、‌事后评价等各个阶段。还有一些地方‌通过升级改造政府采购信用信息平台网站,‌优化供应商信用查询、‌评价、警示等功能,‌实现信用数据的“一网覆盖”“一窗查询”和全生命周期追溯,‌提升政府采购信用管理的数字化水平。20246月,国务院办公厅印发了《政府采购领域“整顿市场秩序、建设法规体系、促进产业发展”三年行动方案(20242026年)》(国办发〔202433号,以下简称33号文),就建立健全信用管理机制作出了全面规划。33号文围绕健全违法失信行为信用记录、归集和发布机制,建立失信行为纠正后的信用修复方式,完善采购代理机构评价指标体系,针对供应商履行合同时重大违约的限制性措施等方面作出了详细的部署。

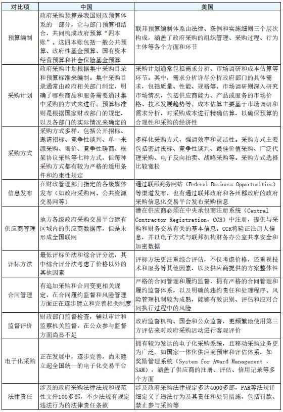
纵观整个政府采购全生命管理环节,中美两国在资金(预算)管理、计划编制、采购方式拟定、采购过程监督、合同执行和履约、监督评价等方面存在诸多差异,这些差异从根本上反映了两种不同的行政管理哲学和法律文化。我国政府采购管理更加规范化和标准化,强调预算内控和规范操作,而美国的政府采购管理则更加灵活和动态,强调市场原则和采购官的专业判断。表1展示了中美两国在政府采购管理方面对照比较的情况。

 1 中美两国在政府采购管理方面的差异性对照情况

表1 中美两国在政府采购管理方面的差异性对照情况.png 

总的来说,我国政府采购强调程序正义原则,注重流程和程序的规范性,旨在通过明确的法律法规、标准化的操作流程来确保采购活动的公平、公正和透明。这种做法有助于减少人为的主观判断,压缩腐败空间,确保所有供应商在公平的环境下竞争。然而,这也可能导致采购灵活性不足,难以迅速适应市场变化或特殊情况的需要。美国政府采购注重效率,更加关注采购效率和绩效的最优化,采购官在评估和选择供应商时会综合考虑多种因素,包括价格、质量、服务、技术创新等,而不仅仅是既定程序。这种方法旨在获取最佳的采购结果。不过,这种宽松的灵活性采购方式虽提高了采购的效率和成效,但也可能增加操作的复杂性和腐败风险,特别是在缺乏足够透明度和监督机制的情况下。

结语

中美两国政府采购管理体系的对比研究,不仅揭示了双方在制度建构、运作模式及政策导向等方面的显著差异,更深刻地反映了各自独特的国家历史脉络、经济发展阶段及社会治理哲学。我国的政府采购体系在法治化进程中取得了显著成就,不仅法律法规体系日益完善,而且在促进政策目标实现、扶持中小企业发展等方面展现出强大的制度优势。然而,面对全球化与数字化转型的双重挑战,我国政府采购体系在提升透明度、优化资源配置效率以及促进地区间平衡发展等方面,仍需不断探索与创新。

当前,我国正加速构建全国统一大市场的宏伟蓝图,政府采购领域作为连接政府与市场的关键桥梁,其改革与发展对于推动市场体系一体化建设具有举足轻重的意义。因此,我国应当以更加开放包容的心态,积极借鉴世界各国在政府采购领域的先进经验,同时结合我国国情,将其创造性地应用于政府采购体系的优化升级之中。

〔作者单位:南通市公共资源交易中心(南通市政府采购中心)〕

责编:辛美玉