专业知识服务提供商
随着《“十四五”国家信息化规划》明确提出加速空天地海立体化网络建设,高精度定位技术已成为支撑智能交通、智慧城市等领域的关键基础设施。行业各参与方纷纷开展端到端的产业链布局,高精度定位模组及终端产品已成为重点竞争赛道。某信息通信科技有限公司(以下简称公司)传统的以提供高精度定位账号等轻量化服务的业务模式,已无法适应当前全产业链竞争的市场现状,难以满足客户个性化、差异化需求。经过多年的硬件产品研发积累,公司高精终端产品已经具备量产条件。为长期、稳定、大规模满足行业用户需求,需引入硬件代工合作伙伴,实现产品批量生产和规模化销售,从而推动时空信息产业的高质量发展。作为中国移动集团下属子公司,公司在选择代工供应商时,需遵循央企非招标采购规定,依据中国移动采购管理办法的相关要求开展采购活动。
针对时空信息领域产业链协同不足、硬件代工资源匮乏、自主可控要求迫切等问题,笔者以高精度定位技术产业化发展为背景,提出“资格预审+邀请比选”两阶段采购模式与全流程管控机制。通过优化供应商筛选策略、拆分核心器件报价、建立零库存管理体系等措施,实现定位模组采购成本降低14.3%,形成“模组+算法+服务”端到端解决方案。案例实践表明,该方法有效提升了产业链协同效率,为空天地一体化时空智能应用布局提供了实践路径。
硬件代工服务采购的问题与痛点
高精度定位模组及终端产品代工服务采购主要面临四大痛点:一是优质供应商资源存在结构性短缺;二是成本、质量与服务之间存在难以平衡的博弈困境;三是元器件自主可控程度亟待提升;四是传统库存管理模式已难以满足当前需求。
优质供应商资源结构性短缺
公司首次开展硬件代工生产,在供应商资源积累方面存在结构性失衡。前期在产品研发阶段合作的各类硬件设计类公司,偏重于从零到一的研发能力,通常不具备规模化生产的能力,通过对现有潜在供应商的情况分析发现,符合ISO 9001认证的供应商不足70%,拥有完整端到端生产能力的不足30%。亟须通过更深入的寻源和更有效的采购流程,触达更多优质供应商。
成本、质量和服务的博弈困境
性价比是影响产品市场竞争力的重要因素之一,如何在保证产品性能和质量的前提下,尽可能降低采购价格,并获得更多的服务(包括但不限于更短的交付周期、更长的账期、更优质的售后服务等),是所有采购人的目标。
元器件自主可控程度亟待提升
在前期产品研发阶段,公司已经充分考虑供应链管理要求,关键元器件均采用经过市场验证的国产化方案。特别是核心SoC(System on Chip,片上系统)芯片,采取了“一主两备”的选型策略,为产品的自主可控奠定了良好基础。在采购实施过程中,需进一步强化自主可控要求,保障供应链稳定,避免断供风险。
传统库存管理模式存在问题
库存管理是硬件产品全生命周期管理中极易产生成本堆积的环节。库存不仅会增加管理成本、占用大量资金,甚至可能成为呆滞物资,造成资源浪费,进而拉低产品利润率。因此,如何减少甚至避免库存积压,降低库存管理成本,也是此次采购需解决的重要课题。
项目需求概述
此次采购涵盖定位模组、定位终端和基站设备3款产品,计划引入两家硬件代工合作伙伴进行合作,总体目标如下:其一,合作伙伴需要具备成熟的生产体系和稳定的生产能力,能够满足规模化生产的要求,同时具备将研发原型样机转量产的能力和成功案例。其二,生产报价需具备较高的性价比。其三,元器件需满足自主可控要求,保证供应链稳定可靠。其四,需具备完善的质量管理体系,能够提供稳定可靠的售后服务,并满足“零库存”管理要求。
项目实施方案与举措
公司采购部门对项目需求进行了深入分析,结合往期采购痛点,从采用两阶段采购方式、多渠道引入优质供应商、多维度提升产品性价比、全流程强化自主可控、多举措推动“零库存”等5个方面,对采购项目方案进行了优化。
采用两阶段采购方式
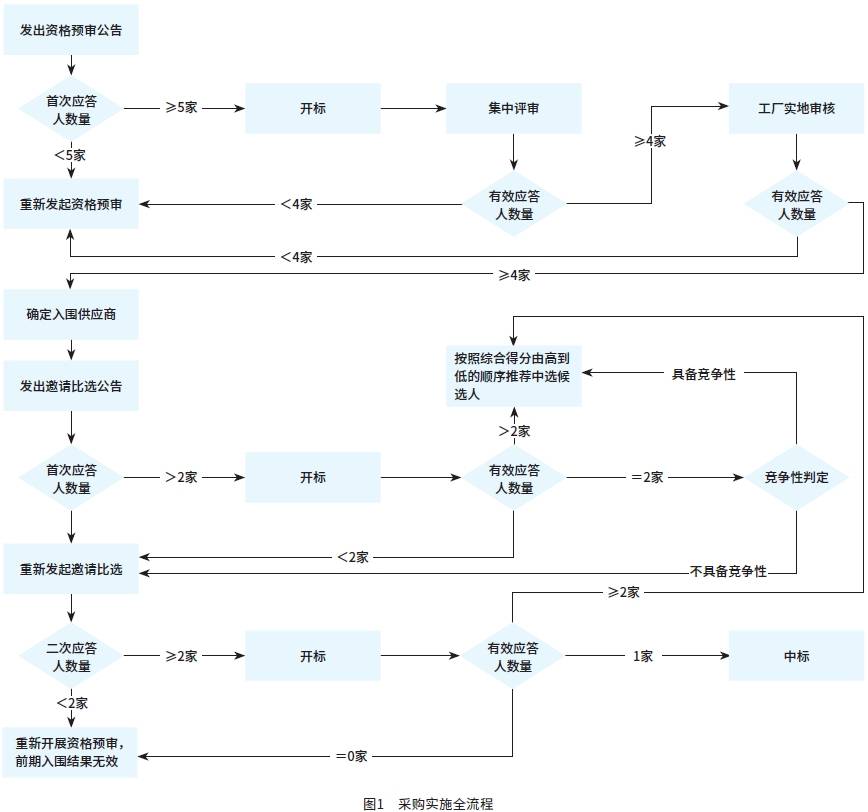
根据上述总体目标,采用“资格预审+邀请比选”两阶段采购方式。在资格预审阶段,采用合格制,遴选不少于4家供应商入围。同时,在该阶段增设工厂实地审核环节,由相关领域专家组成评审委员会,在入围供应商工厂进行实地审核。集中评审综合得分60分及以上且通过工厂审核的应答人,将作为资格预审入围供应商进入邀请比选阶段。若有效供应商不足4家,则重新开展资格预审工作。
邀请比选阶段采用有限数量制,拟中选2家供应商,技术分与价格分占比各50%,按照综合得分由高到低的顺序推荐中选候选人。如首轮有效应答供应商不足2家,则重新发起邀请比选流程。如两轮采购时仅一家有效供应商也可完成采购,以缩短整体采购流程;如两轮仍无有效应答供应商,则废止原入围结果,重新开展资格预审工作,避免无效循环。采购实施全流程如图1所示。

多渠道引入优质供应商
第一,加大寻源力度,触达更多潜在供应商。首先,对硬件设计类公司,虽然自身可能不具备量产能力,但往往掌握着大量代工厂资源,可借助这些合作伙伴联系相关代工厂资源。其次,大数据平台中有较多经项目检验的同类型项目中选供应商。这些供应商背后的代工厂可作为潜在合作伙伴。最后,硬件产品供应链上芯片、模组或终端友商背后的代工厂,均可纳入寻源供应商考虑范围。
第二,设置实质性条款,排除劣质供应商。要求供应商必须拥有工厂厂房(自有或租赁均可,租赁需提供租赁合同关键页扫描件,且租赁合同有效期不少于1年或承诺到期续租不少于1年)。同时,供应商需取得ISO 9001质量管理体系标准认证,具有相应生产线、批量生产测试治具设计能力,以及物料管理或ERP(企业资源计划)系统,要求为开展硬件产品生产的基本条件。
第三,开展工厂审核,验证真实生产能力。资格预审阶段包含集中评审和工厂审核两个部分。集中评审环节从公司财务状况、生产能力、质量管理能力、供应链管理能力、测试能力、认证能力、售后能力、项目经验等多个维度考察供应商能力;工厂审核环节则通过实地考察,验证供应商在应答材料中提及的相关能力。
第四,组成评审委员会,满足专业性和合规性要求。两阶段采购分别组建两个评审委员会,并明确规定资格预审评审委员会成员在邀请比选阶段需进行回避。同时,资格预审评审委员会专家从产品、市场、财务等5个部门选取具备专业能力的人员组成,确保资格预审阶段(尤其是工厂审核时)评审专家的专业性,满足采购全流程的合规性要求。
多维度提升产品性价比
第一,根据重要性程度设置价格权重。此次采购内容包括模组、定位终端和基站设备3个产品,采购数量和重要性依次降低。为突出核心产品的价格优势,将3个产品的价格权重分别设置为70%、20%、10%,并设定相应的单价限价。
第二,拆分核心器件单独报价,保留甲供的可能性。芯片SoC作为模组以及基于模组生产定位终端的核心器件,价格占比超60%,是影响产品价格的关键因素。将芯片SoC拆分出来让供应商单独报价,若最终中选供应商该项报价高于公司可获取的同款芯片报价,公司可要求中选供应商按照公司提供的渠道采购,或由公司另行采购提供。
第三,鼓励供应商提供更优质服务。在采购全流程中考察产品质量和供应商质量管理能力,同时在技术评分表中设置订单交付进度、账期和售后影响的考核指标,鼓励供应商提供更短的交付周期、更长的账期和更优质的售后服务。
全流程强化自主可控
其一,确保中选两家硬件代工合作伙伴,避免过度依赖单一供应商。对于核心SoC芯片,采取了一主两备的选型策略,降低断供风险。同时,对供应商进行严格资质审核,涵盖企业生产规模、质量控制体系、财务稳定性等方面。其二,明确产品报价明细,实现精细化管理。将模组和定位终端的所有元器件单独拆分,要求供应商提供报价明细,以便更好地掌握产品的价格构成,也便于后续发生元器件变更时评估和选择替代方案。
多举措推动“零库存”
首先,压缩生产交付周期。设置订单交付进度评分项,鼓励供应商更快交付产品,为零库存管理打下基础。其次,预测订单与实际订单结合模式。根据市场人员收集到的客户需求,先向供应商下达意向备货订单,客户明确采购需求后,立即转为正式订单,减少因备货导致的进度延迟。再次,建立关键元器件常备机制。分析各个元器件的备货周期,针对备货周期较长的核心元器件建立动态常备机制,缩短整体备货时长。最后,实施直发客户、只换不修策略。产品完成出厂检验后直接发往客户现场,出现质量问题只进行更换,不进行维修。
主要实践成效
此次采购通过全流程实施,积累了同类供应商资源,加深了合作信任。前期寻源供应商全部参与应答,入围与中选供应商匹配项目需求,未中选者成为后续潜在参与者,对产业链供应链自主可控意义重大。
供应商合作意愿显著增强
经过此次项目寻源以及采购全流程实施,积累了较多同类供应商资源,增进了采购人与供应商之间的相互了解与信任,强化了供应商的合作意愿。前期寻源的供应商均参与项目应答,进入邀请比选阶段的4家入围供应商全部报名,最终中选的两家供应商在合作意愿和自身能力方面均能够匹配项目需求。同时,此次未中选的供应商也将成为后续同类项目的潜在参与者。建立以本土企业、本土力量为主导的创新体系、产业体系和经济体系,对实现产业链供应链自主可控意义重大。
定位模组价格大幅压降
定位模组是此次采购最主要的产品,中选供应商给出的定位模组的平均报价较最初预期的最高限价降低了14%,特别是除SoC芯片之外的其他部分,平均压降了32%,大幅提升了该产品的价格竞争力。预计可节省采购成本约177万元,将为公司带来千余万元的营业收入,并助力产品切入“两客一危”、电单车、隧道地下空间等关键应用场景。
为后续产品量产打下基础
项目运行至今暂未出现库存问题,库存风险管控能力显著提高,初步达成“零库存”管理目标,进一步降低了管理成本。已初步形成“模组+算法+服务”的端到端整体解决方案,未来将持续研究更多技术,探索更多方案,实现更多产品量产,不断完善空天地一体布局,推动时空信息产业实现自主可控的高质量发展。
项目亮点与推广方式
该项目案例成功探索出一条针对硬件供应链的采购与管理模式,亮点及推广方式如下:
“资格预审+邀请比选”两阶段采购模式
案例先通过资格预审筛选符合资质要求的供应商,再通过邀请比选结合技术分与价格分综合评估,确保供应商能力与性价比双重达标。这种两阶段的筛选机制,结合工厂实地审核与多维度评分体系,能够更精准高效地完成供应商的遴选。
核心器件拆分报价与甲供策略
案例将SoC芯片这一关键元器件单独拆分报价,并明确可以通过自主采购(甲供),在降低成本的同时,减少了对供应商的依赖度。该方法适用于芯片、精密元件等高成本核心部件的采购场景。在实际操作中,可通过拆分关键部件报价,灵活选择自采或供应商采购,增强议价权与供应链弹性。
零库存管理的动态常备机制
案例通过预测订单与实际订单结合、直发客户“只换不修”、压缩交付周期等举措,减少库存积压的可能性,初步达成“零库存”目标,大幅降低管理成本。该方法适用于需求波动较大的行业(如消费电子),通过建立核心部件动态备货机制,基于市场预测结果,凭借快速响应能力动态调整备货方案,实现库存优化。
多维度强化自主可控
案例对硬件产品中的核心元器件(主要是芯片)采用“一主两备”的选型策略,并在资格预审阶段明确供应商资质审核要求,确定中选供应商数量为2家,有效分散了供应链风险。
供应商合作生态构建
案例通过寻源、资格预审、工厂审核、邀请比选等多阶段筛选,建立供应商资源池,将未中选供应商作为潜在合作伙伴储备,形成了可持续的产业链协同网络。
〔作者单位:中移(上海)信息通信科技有限公司〕