专业知识服务提供商
数字经济时代,公共资源交易数据交互共享已成为提升治理效能、优化营商环境的关键路径。交易数据涵盖工程建设、政府采购、土地出让等多个领域的信息,具有规模庞大、类型复杂、时效性强等特征。当前,传统的数据交互共享模式面临着机制不健全、技术支撑薄弱等瓶颈,亟须引入创新技术手段突破发展桎梏。AI(Artificial Intelligence,人工智能)作为引领新一轮科技革命的核心力量,凭借其在数据分析、智能决策、自动化处理等方面的优势,为破解公共资源交易数据共享难题提供了全新思路。笔者基于政策要求与现实困境,探讨AI技术赋能数据交互共享的路径,以期为推动公共资源交易数字化转型提供理论参考与实践指导。
公共资源交易数据交互共享的政策要求
国家在数据交互共享政策设计方面有明确要求。2019年,《国务院办公厅转发国家发展改革委关于深化公共资源交易平台整合共享指导意见的通知》(国办函〔2019〕41号)提出,要加强公共资源交易平台电子系统建设,实现互联互通和信息资源共享。2024年5月,国务院办公厅印发《关于创新完善体制机制推动招标投标市场规范健康发展的意见》(国办发〔2024〕21号),其中强调要推动招标投标与大数据、AI等新技术融合发展,同时也指出了数字证书、电子营业执照等具体的应用场景;10月,中共中央办公厅、国务院办公厅印发《关于加快公共数据资源开发利用的意见》,为AI技术赋能数据共享擘画总方向,强调要支持AI政务服务大模型开发、训练和应用,推动数据利用方式向共享汇聚和应用服务能力并重的方向转变。2025年5月,国务院印发的《政务数据共享条例》(国务院令第809号,以下简称809号令),进一步明确数据共享的范围与层级,提出要实现“五跨”,即跨层级、跨地域、跨系统、跨部门、跨业务,同时明确政务数据提供部门可以通过服务接口、批量交换、文件下载等方式向政务数据需求部门共享政务数据。
数据交互共享的现状和存在的问题
不敢共享:政策与安全双重制约
尽管多项政策强调数据共享的重要性,但在具体执行中仍缺乏可操作的实施细则。例如,现行政策未明确数据共享的责任边界、安全标准及违规追责机制,导致部门在共享数据时“畏首畏尾”。特别是公共资源交易数据涉及企业商业秘密、个人隐私及敏感信息,一旦发生泄露,可能引发法律纠纷与社会风险。因此,数据安全与信息泄露风险成为部门不敢共享数据的主要顾虑。2023年9月,上海某政府信息系统技术承包商出现违规操作,将政务数据置于互联网环境中,由于存储端存在高危漏洞,导致大量公民数据被泄露。当前,我国不少地方公共资源交易平台存在安全意识淡薄、基础防护能力落后等问题,为了防止数据共享可能造成的意外,索性采取“一禁了之”的简单粗暴做法。
不愿共享:利益机制与权属界定缺失
数据确权模糊是制约数据共享的另一个主要障碍。当前,公共资源交易数据的所有权、持有权、使用权、收益权等权属界定不清晰,部门将数据视为“私有资产”,担心共享后丧失数据控制权或利益受损。此外,狭隘的部门利益观念根深蒂固,“数据壁垒”成为部门权力和资源的象征,缺乏共享的内生动力。《国务院关于2023年度中央预算执行和其他财政收支的审计工作报告》指出,部分部门及其所属运维单位未经审批,利用政务数据违规经营收费2.48亿元。
不能共享:技术与资源瓶颈突出
数据共享的基础设施建设滞后,表现为不同地区、部门的交易系统技术标准不统一,数据接口不兼容,“数据烟囱”现象普遍。2025年1月,江苏省政协委员的提案指出,全省虽早在2012年就开展了建设工程交易电子化工作,但是电子化交易系统缺乏统筹规划,省市间系统不统一,行业间系统不贯通,数据库、数据标准、系统流程也未能完全统一,系统孤岛、数据孤岛现象并存,严重制约了交易数据交互共享的效率和质量。此外,基层部门普遍面临技术资金短缺与专业人才匮乏的困境,无力建设符合要求的数据共享平台。
综上所述,数据交互共享在政策层面、管理层面和技术层面均存在制约因素,政策与管理机制的优化往往需要较长的调适周期。因此,从解决方案来看,技术层面的突破更具现实性与可操作性。尤其是AI技术的飞速发展,为破解“数据壁垒”提供了可能性。
AI技术驱动数据交互共享的技术架构与工作流程
AI技术在数据交互共享方面的独特优势
AI技术在数据交互共享方面具有传统方式不可比拟的优势,比如通过自然语言处理(NLP)、计算机视觉等技术,能够自动识别非结构化数据并转化为统一格式,解决人工处理效率低、误差大的问题。利用图神经网络等技术挖掘数据间潜在关联,构建覆盖交易主体、项目信息等维度的知识图谱,实现从“数据孤岛”到“知识网络”的升级。借助机器学习算法还可以建立异常检测与修复模型,自动识别数据缺失值、异常值并生成修复建议,降低人工校验成本。基于联邦学习、差分隐私等技术,在不泄露原始数据的前提下实现跨部门协同分析,同时通过AI驱动的入侵检测系统提升数据安全防护的实时性。表1列举了AI技术数据交互方式与传统数据交互方式之间的差别。

AI技术在数据交互共享领域的场景应用
1.数据标准化与预处理场景
在公共资源交易数据进入共享平台前,AI对原始数据进行自动化预处理。通过OCR(光学字符识别)技术扫描读取各类不同介质的交易文件,结合NLP技术解析文本语义,将投标文件、中标通知书等非结构化数据转化为统一的JSON(或XML)格式。这种模式显著降低了传统人工预处理的复杂性,不仅大幅减少数据清洗、格式转换的工作量,更从源头上规避了数据共享平台因格式不兼容、字段缺失等问题导致的数据交互障碍,为后续数据的高效共享与深度应用奠定坚实基础。
2.跨部门数据智能匹配场景
公共资源交易数据来源多样,标准各异,跨部门数据共享需要多部门联动,改造原有的数据规范,耗时耗力。而AI可通过“实体对齐”技术轻松实现跨源数据的自动匹配。例如,市场监督部门的企业注册信息与交易平台的投标企业信息,可能因名称表述差异(如“有限公司”与“有限责任公司”)导致匹配失败,而基于深度学习的实体对齐模型(如基于Transformer的语义匹配模型)可通过语义理解实现精准关联。再比如,滁州市公共资源交易管理局为了形成《安徽省企业公共信用信息报告》,需要会同信用主管部门,整合“信用中国”省、市、县三级节点的涉企信用信息,涉及法院、发改、公共资源交易等40个领域,工作量繁重。而应用“实体对齐”技术可以通过语义理解,自动映射、关联各部门数据中关于企业的信用记录、经营状况等信息,将原本分散、混乱的数据整合为系统、完整的信用报告,不仅效率高,且错误率低。
3.数据安全共享与隐私保护场景
在涉及敏感信息的共享场景中,AI驱动的隐私计算技术能发挥关键作用。以政府采购数据共享为例,财政部门与审计部门可通过联邦学习框架,在各自本地服务器上训练采购行为分析模型,仅共享模型参数而非原始数据,实现“数据不动模型动”。此外,AI可通过内容理解技术自动识别数据中的敏感信息(如身份证号、银行账户),并进行动态脱敏处理,确保数据在共享过程中的安全可控。
AI技术实现数据交互共享的方式
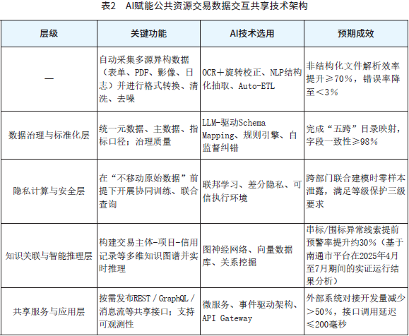
809号令鼓励和支持大数据、云计算、AI、区块链等新技术在政务数据共享中的应用。结合国内最新实践与AI技术演进趋势,2025年上半年开始,南通市在公共资源交易数据共享方面引入多项AI技术,取得了一定成效。总的来看,公共资源交易平台可遵循“五层架构+六步流程”的思路实现AI驱动的数据交互共享。
1.AI技术实现数据共享的技术架构
为保证横向(跨部门、跨地域)与纵向(跨层级、跨业务)数据流转在技术上具有可解释性、可扩展性与可监管性,平台将AI技术能力按照“自下而上递进、由内向外辐射”的思路固化为5个逻辑层。
(1)数据接入与解析层
处于最底层的“接入—解析”子系统承担着对异构原始数据的统一入口控制与语义级解耦。其技术核心是多模态识别管线:首先通过轻量级MIME类型识别快速分流,随后对扫描件采用OCR-LayoutNet完成文档重排,最终输出结构化JSON及原文件索引。
(2)数据治理与标准化层
数据经初步结构化后并非天然一致。平台以LLM-Driven Schema Mapping(大语言模型驱动的模式映射)与规则引擎双轨并行:前者通过上下文对齐与嵌入相似度实现字段自动映射,后者利用正则表达式与本体规则对细粒度口径进行一致性校正。并行结果在自监督框架下迭代收敛,使多源字段能够稳态对齐至公共资源交易平台系统数据规范。
(3)隐私计算与安全层
公共资源交易数据既涉及企业商业机密,又兼具个人敏感信息属性,其共享必须遵循“最小暴露”原则。本层采用“可信执行环境(TEE)+联邦学习(FL)+差分隐私(DP)”的三位一体方案:TEE负责在硬件级隔离区执行加密运算;联邦学习通过梯度聚合完成跨域协同建模;差分隐私在上传梯度前注入随机噪声实现信息安全。三重防线使得跨部门的预测模型能够在零原始样本泄露的前提下获得统一训练效果,并满足等级保护的要求。
(4)知识关联与智能推理层
在高质量、可信数据基础之上,平台进一步构建项目全生命交易周期知识图谱。如,图神经网络(GNN)负责在异构实体间捕捉复合关联;向量数据库则支持基于语义的近似检索与相似度计算;规则推理机融合图推断与专家规则,对围标、串标等异常模式实施实时检测。预警结果通过事件流推送至纪检、审计等监管机构,将传统事后审计前移至事中监控。
(5)共享服务与应用层
共享服务与应用层承担“成果价值兑现”职责。平台可采用微服务+事件驱动架构,向外暴露REST、GraphQL API等多形态接口。同时,通过Service Mesh实施发布与熔断治理,保证在开标高峰期亦能维持单次调用延迟(一般≤200毫秒)。由此,数据共享需求部门可按需提取高质量数据,极大缩短对接开发周期并形成监管闭环。
表2是AI赋能公共资源交易数据交互共享技术架构。

2.AI技术实现数据交互共享的工作流程
为充分发挥AI技术在公共资源交易全流程中的增益作用,公共资源交易平台将数据交互共享过程拆解为6个相互衔接的技术环节。流程紧贴项目立项、招标、评标、合同履约直至后期监管的业务节奏,既能保障数据质量与安全,又能兼顾实时性与可操作性。图1为南通市公共资源交易AI数据共享平台技术架构图。

第一步:数据智能提取
交易主体在招投标各阶段产生的多源异构数据,包括PDF投标文件、Word招标文件、扫描件、评分表以及评标过程的音视频流,经由边缘代理或API钩子实时汇入市级“公共资源交易数据湖”。平台首先利用多模态识别模型判断文件类型,再分别调用OCR-NLP联合管道完成版式分析、章节切分与关键实体抽取。这一步的目的是在数据“入库即刻”完成格式统一与无效噪声剔除,为后续治理打下高质量底座。
第二步:动态语义映射
进入数据湖的字段往往带有各业务系统的“方言”特征。平台借助大规模语言模型驱动的Schema Mapping(模式映射)方法,自动解析字段名称、上下文语义及单位口径,将其映射到省级乃至国家级公共资源交易数据目录的标准元数据项。例如,地方系统中的“ZBWJ_BZJ”经语义比对后,被精准归一为标准字段“Bid Security”(投标保证金)。该过程通过持续在线微调保持动态更新,从而在多级目录之间实现“所见即一致”的语义互通。图2展示了从项目投资平台(共享供应方)向公共资源交易平台(共享接收方)就项目批准文件(立项批文)进行数据共享的过程。

第三步:质量诊断与修复
为避免异常数据扰动评标结论,平台在评标前例行执行“数据体检”批处理。依托Isolation Forest(孤立森林)或图神经网络异常检测模型,系统对缺失值、极端值及逻辑冲突字段进行标注,并调用迁移学习模型完成智能回填与一致性修复;同时输出异常清单,供招标人确认。经此处理后,数据完整性、准确性与一致性均能满足等级保护要求与行业监管的量化阈值。
第四步:加密协同训练
各区县交易中心在本地沙箱环境内使用本地数据训练“异常围标预测模型”,并仅向市级协调服务器上传加噪梯度或模型权重。服务器侧采用联邦平均算法聚合多方模型,再分发更新结果。同时,在整个协同训练过程中配套TEE与差分隐私机制,确保任何一方无法据此反演原始投标数据,实现“数据不出域、模型共享效能”的隐私保护目标。
第五步:知识图谱增量融合
知识图谱增量融合是指在已有知识图谱基础上,通过智能技术整合新增数据(如实时交易信息、信用记录、跨部门新增实体等),实现实体消歧、关系补全与动态更新的过程,核心是在不重构既有图谱的前提下,高效融入增量信息,保持图谱的完整性、准确性与时效性。在公共资源交易场景中,这一过程是破解“数据孤岛”、挖掘数据深层关联的关键技术手段。例如,通过图神经网络执行推理任务,可对“同一法人短时多次低价中标”等围串标风险实现分钟级预警,并通过事件总线即时推送至纪检、审计等监管部门。图3为知识图谱增量融合方法实现数据间深层关联的界面。

第六步:API与事件发布
API与事件发布是知识图谱增量融合成果落地的“最后一公里”,通过“按需查询+实时推送”的组合模式,满足不同交易主体的差异化数据需求。通常以3种方式进行对外供给:其一,面向财政、审计系统开放REST/GraphQL接口,实现实时细粒度查询;其二,对周期性统计需求对象(如政府统计部门)以SFTP或对象存储推送批量数据包;其三,向行业监督或者纪检监察机关通过Kafka等事件流发布异常交易行为及关键进度节点。图4为系统操作日志记录的API与事件发布情况。

通过上述6步流程在公共资源交易场景下形成了“采—治—析—用—管”闭环。这种以AI驱动的新型共享方式无须预先定义统一的数据规范,也不要求数据上下游单位强制改造原有数据格式,甚至都无须配置中间件,而是直接通过NLP、动态语义映射、实体对齐、知识图谱等技术,在完全非侵入的状态下实现异构系统中不同源数据的智能融合。这种方式不仅避免了传统接口交互中因格式不统一导致的重复开发,更大幅提升了数据处理效率,使错误率显著下降,有效降低了跨域共享的技术成本与协调成本,充分体现了其在复杂政务场景中的强大适应性。
结语
实现公共资源交易数据交互共享是提升政府治理效能、优化营商环境的必然要求,而AI技术为破解当前数据共享困境提供了创新性解决方案。合理利用AI的智能数据处理、跨域关联分析、安全防护等技术优势,在一定程度上能够破解数据“不敢共享、不愿共享、不能共享”的体制机制难题,推动数据共享从“人工驱动”向“智能驱动”转型。
〔作者单位:南通市公共资源交易中心(南通市政府采购中心)〕