专业知识服务提供商
对公共资源交易活动实施全过程见证,是国家赋予公共资源交易中心的一项重要职能,也是保障交易活动依法、合规、有序开展的重要手段。数字见证是在原有“人工见证”基础上的一次转型升级,它能够有效提升见证的效率,弥补人力有限、能力不足等诸多缺陷,笔者介绍了数字见证系统开发建设的要点、流程和控制性指标,同时,结合南通市公共资源交易数字见证管理系统的应用进行评析。
背景、作用和意义
公共资源交易领域中“见证”一词最早来源于《公共资源交易平台服务标准(试行)》(发改办法规〔2019〕509号,以下简称509号文),该文件在论及公共资源交易平台职能时,赋予公共资源交易中心的首要任务就是见证服务。但是,无论是509号文,还是稍晚印发的《关于深化公共资源交易平台整合共享指导意见的通知》(国办函〔2019〕41号),都没有就“见证”的定义、范围、内容、方式和工作标准等进行具体界定,甚至很长时期内行业内对“见证”的概念都未形成普遍的共识。
随着平台整合工作的深入推进,业界对“见证服务”的认识逐步明晰。现在已经基本得到公认,公共资源交易领域内的“见证”主要是指公共资源交易平台(一般实施见证的主体是公共资源交易中心)对进场交易项目的交易环节、交易过程、交易程序和交易数据的真实性、合法性、完整性进行证明的一种活动。
近年来,随着信息化技术的飞速发展,不少地方开始尝试引入信息化技术实施“见证服务”工作,开启了数字见证新时代。数字见证实质上是对现有人工见证方式的一次技术升级,也就是综合利用物联网、区块链、大数据等技术打通人员、场地、设备、系统等要素,重点对评审现场的音视频监控、人员轨迹、交易主体行为、交易文本信息提供全过程“当场目睹式”见证服务的方式。它能有效解决交易过程中查证困难、人员短缺、信息缺失等难题。
数字见证在公共资源交易活动中的作用主要体现在以下四个方面。一是督促各方依法招标投标,保证交易活动的合法性和透明度;二是提高见证的质量和效率,减少人为因素,降低廉洁风险;三是实现交易全过程的可查可溯和风险可控;四是为优化营商环境和制定交易规则提供数据支撑。
总之,数字见证服务的推行,不仅能够督促各方交易主体依法参与公共资源交易活动,还能通过构建风险模型、预设预警指标,实时记录、自动识别、及时发现交易过程中的异常行为,保障交易秩序,提高监管效率。数字见证工作的开展,对优化营商环境、约束各方行为、推动行业发展大有裨益。
我国开展数字见证的地区和做法
从2020年开始,我国一些地区就陆续开展数字见证的试点工作,并取得了一些成效。例如,2020年5月,贵州贵安新区通过建立数字见证室,将交易系统、视频监控、询标系统等软硬件设施串联起来,从“专人专项见证”变为“一人多项见证”,解决了见证工作“人少事多”的难题。2022年6月,云南楚雄州通过电子服务系统和在线监督系统将开评标区域与电子监督见证互联互通,实现数据实时汇聚、全程监控、实时记录,开启了数字见证新模式。2022年9月,长沙公共资源交易数字见证系统上线试运行,该系统引入UWB(Ultra Wide Band,一种基于超宽带技术的定位系统)行为轨迹技术,以数字化、可视化方式呈现评标专家的活动轨迹;系统还预设了400多项违法违规预警指标,自动识别并记录交易过程中的不良行为。
此外,由安徽合肥公共资源交易中心等起草编制的《公共资源交易电子见证服务规范》(DB34/T 3961-2021)于2021年10月3日起正式实施,这是有据可查的我国第一个关于电子见证服务的地方标准。
目标和内容
本研究的目标是开发和建设一个公共资源交易的数字见证管理系统(以下简称见证系统)。这个系统的主要功能包括以下五个方面。
第一,交易过程见证系统。实时采集公共资源交易平台的公共服务系统、电子交易系统的全过程数据,包括主体信息登记、招标环节、投标环节、开标环节、评标环节及结果公示、定标环节、异常情况、异议投诉、履约信息的记录见证。
第二,开评标现场见证系统。将现有监控与业务系统有机结合,形成环境监控、桌面监控、评委个人监控的多维监控体系,见证人员可在线全方位掌握开评标现场工作人员的一举一动。
第三,异常行为分析预警系统。在对交易过程数据及开评标现场音视频数据进行全面见证的基础上,针对交易过程中可能存在的违法违规等异常行为,通过设置预警点,自动发现异常行为,及时提醒相关见证人员,并将异常信息推送至监管系统。
第四,出证服务系统。面向交易主体、行业监督部门、司法、审计及纪检监察机关提供数据出证服务,根据不同申请人的需求设定不同交易环节的出证数据。
第五,见证可视化系统。通过统计分析模块实时获取需要的交易数据,实时展示交易数据全景。
此外,见证系统还要考虑为优化营商环境提供便利,如根据见证系统反馈的数据指标,及时掌握各种营商环境监测指标的异常情况,为及时调整服务制度和管理举措提供数据支撑。
需求分析
用户需求
见证系统的主要用户是公共资源交易中心,当然,考虑到见证系统的服务对象不仅限于交易中心,还包括财政、审计、纪检等多类主体,因此在用户需求调研阶段要兼顾多部门需求,主要包括以下五个方面。
第一,全过程见证服务。能够对公共资源交易的全过程提供“当场目睹式”见证服务,包括投标环节、开标环节、评标环节等。
第二,公正公平的交易环境。通过数字见证,能够确保公共资源交易过程的公开、公正、公平、透明,防止不正当竞争和腐败行为。
第三,可追溯性。具有防篡改、可追溯等特性,能够有效地记录和追踪公共资源交易过程中的所有活动和数据。
第四,个性化服务。能够根据用户的独特需求,提供符合情境的信息、数据和分析结论。
第五,安全保障。能够提供强大的安全保障,包括数据备份和恢复,故障排查和修复,以及对故障的及时响应和解决。
功能需求
相关的功能需求如表1所示。
表1 公共资源交易“数字见证”管理系统功能需求表

需要说明的是,表1中标有▲的项目属于“可选需求”,这些需求对于一般的见证系统而言要投入更多的资源或设备,缺乏这些“可选需求”一般不影响见证系统的正常运行,下同。
系统设计与开发
系统架构设计
在设计系统架构时,需要考虑各个模块和组件的设计,包括系统的整体结构、各个模块的功能和交互方式,以及模块之间的关系和依赖性等等。主要的设计要点如表2。
表2 公共资源交易“数字见证”管理系统设计要点

系统功能
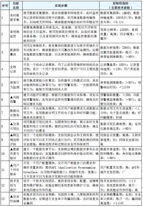
在实现系统的各项功能时,需要采取一系列技术和方法来确保系统的有效运行。表3是实现见证系统功能的控制性指标。
表3 公共资源交易“数字见证”管理系统功能实现控制性指标

测试与评估
系统测试
以现场开标评标阶段的测试方法为例,可以按照以下步骤进行。
第一,开标过程测试。测试系统是否能够正确处理开标过程,包括投标文件的解密、开标一览表的生成等。同时,还需要测试系统是否能够实时监控开标现场,包括“不见面交易”系统的音视频直播功能等。
第二,评标过程测试。测试系统是否能够正确处理评标过程,包括评标专家的线上查看电子标书材料和评分,以及评标基准价的计算等。同时,还需要测试系统是否能够实时监控评标现场,包括音视频直播功能等。
第三,异常行为预警分析。测试系统是否能够对开标评标过程中的异常行为进行预警分析。例如,如果有投标单位出现MAC地址(Media Access Control Address,信息网络终端设备的物理地址和硬件地址,具有唯一性)一致或者报价异常雷同等情形,系统应该能够及时发出预警。
第四,数据存证和出证服务。测试系统是否能够对开标评标过程中的所有数据进行存证,并且能够提供出证服务。
第五,见证信息大屏可视化。测试系统是否能将见证信息通过大屏进行可视化展示。这可以帮助所有参与见证的工作人员更直观地了解开标评标过程。
系统评估
在进行评估时,可以通过收集和分析系统运行数据,进行模拟测试、用户调查等方式,对以上各个方面进行详细的评估,表4是评估过程需要观察的指标数据。
表4 公共资源交易“数字见证”管理系统评估观测指标

应当注意的是,以上数值为参考数据,实际数值可能会因系统的具体实现和应用环境的不同而有所差异。在进行评估时,应根据系统的具体情况和需求,设定合适的评估标准。
南通见证系统简介
南通见证系统的主要功能
南通自2022年3月起开始谋划启动数字见证工作,见证系统的开发建设周期长达7个多月,2022年11月底系统基本建成并投入试运行。
在确定见证范围时,目前只考虑面向工程建设(住建、交通、水利工程)和国有企业非生产经营性货物、服务等两类项目,因为公共资源交易中心同时作为政府采购项目的集中代理机构的身份存在,本身就是政府采购项目的组织者、参与者、管理者,不存在所谓“见证”的过程。
在考虑见证阶段时,主要划分为两个步骤,即过程见证和现场见证。过程见证主要集中在交易主体在整个“招、投、开、评、定”的全过程形成的数据文本信息,以数据电文形式为主;现场见证主要集中在开标评标阶段的现场交易行为,以音视频形式为主。图1是见证系统的主页面,图2是开评标现场视频见证画面。

图1 见证系统的主页面

图2 开评标现场视频见证页面
建设工程项目的过程见证以全流程工作流为主轴,串联起招标公告、招标文件、结果公告、中标通知和合同公示等环节,见证系统可以直接查阅相关环节的所有信息,出现异常情况的,系统将予以报警,提醒见证管理人员及时排查问题。图3是建设工程过程见证页面,图4是投标保证金见证过程页面。

图3 建设工程过程见证页面

图4 投标保证金见证过程页面
开评标现场的异常行为是见证活动聚焦的主要环节,南通的见证系统通过“动态巡检”技术对于评委擅自离开评审工位,或者有无关人员闯入评审场地等情形,系统自动报警,见证工作人员在系统中记录异常情况,选择向监督系统推送记录结果。图5是评审现场异常行为记录页面。

图5 评审现场异常行为记录页面
整个现场开评标见证过程结束后,系统将自动生成一张“见证记录表”,“记录表”详细记载了开评标过程中的主要信息,包括评审项目的基本信息、评委评审情况、招标人代表(招标代理机构工作人员)工作情况、投标文件存在的异常情况、行政监督部门工作人员的履职情况以及开评标过程中的其他有关突发情形等所有要素,“记录表”是整个开评标过程见证信息的集中归集,也是现场见证最重要的成果。图6是开评标现场“见证记录表”中的项目基本信息表,图7是“见证记录表”中代理机构、招标人和行政监督部门工作人员信息记录表。


图7 “见证记录表”中代理机构、招标人和行政监督部门工作人员信息记录表
南通数字见证工作成效
南通推行数字见证工作以后,解决了长期以来“人工见证”存在的一些弊端。
一是解决了标准不一问题。以往采用的“人工见证”,其见证质量取决于个人的工作能力、责任心和工作态度,不同的见证工作人员在见证过程中采取的对策、应急的反应也大相径庭,数字见证实质上将见证的程序、流程和标准做了固化,抹平了个人差异,使见证质量保持在同一个较高的层次。
二是解决了人手不足问题。传统的“人工见证”采用“一对一”方式执行见证任务,工作人员必须蹲守在特定的评标间,从头至尾只能值守单一项目,无法兼顾其他项目。数字见证推行以后,见证人员退出评审内场,在专门的电子见证室,通过监控大屏实施场外见证,一般可以同时负责3—4个项目的见证工作,这样就有效地解决了人员不足的难题,让其他工作人员可以腾出精力从事其他事务。
三是解决了廉洁防范问题。“人工见证”模式下,见证人员要与专家评委、招标人代表面对面共处一室,存在一定的廉洁风险。数字见证使见证人员在物理空间上与内场人员做了隔离,减少了非必要的接触,切断了不当干预的途径,能够最大程度保障评审委员会独立、公正地行使评审权利。
四是解决了见证过程不可回溯问题。“人工见证”虽也有现场情况的书面记载,但是信息不全、资料不完整等现象是不可避免的,有些关键信息漏记、错记,对于完整、准确还原见证过程很不利。数字见证不存在这些缺陷,系统可以事无巨细地将所有需要的信息和盘托出并详尽记录和归档。同时,数据经过结构化处理以后,还可以从大数据层面发现一些共性或者倾向性、苗头性问题,这是“人工见证”所无法比拟的。
总的来看,南通的见证系统综合利用区块链、大数据、可视化、视频分析等先进技术,实现了公共资源交易全流程的可溯可查、全环节风险可控、全方位提质增效。见证系统的应用,不仅提升了交易效率,还增强了交易的公信力,为监管部门提供了有力的数据支撑。
下一步,南通将持续优化数字见证服务的内容和品质,以长三角一体化发展为契机,推动见证数据全面“上链”,进一步延伸见证服务事项,将档案服务等标后事项一并纳入见证范围,进一步推动见证服务标准化,提升见证服务的质量。
见证是公共资源交易平台的主要职能之一,见证工作在保障交易公平、提高透明度、防止和预防腐败、优化营商环境等方面具有重要的实践意义。当前,公共资源交易活动越发活跃、频繁,见证任务越发复杂、繁重,见证工作要求越发严格、精细,数字见证的出现能够有效弥补人力有限、能力不足等一系列缺陷,因此,数字见证不仅是一次技术创新,更是一种管理和服务理念上的创新,也是公共资源交易平台从业务信息化向管理信息化跨越式发展的必由之路。
〔作者单位:南通市公共资源交易中心(南通市政府采购中心)〕