专业知识服务提供商
2024年3月,国家发展改革委等八部委联合印发了《招标投标领域公平竞争审查规则》(以下简称《审查规则》),从确保营造更加公平竞争的招投标交易环境角度,进一步明确了政府与市场的关系,一定程度上,为招投标交易监管方面更好发挥政府作用指明了方向。《审查规则》的出台是将市场化改革引向深入的做法,是招投标交易领域提升治理能力的又一重要举措,是对招投标交易公平原则的秉持与落实。《审查规则》为激发市场主体活力创造了一定基础条件,增加了政府自我监督及确保公平竞争审查工作持续改进的内容,丰富了招投标交易监管机制,为构建全国统一大市场提供了保障。
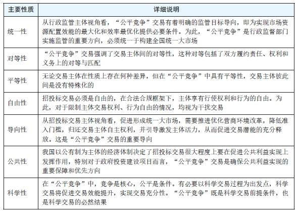
招投标交易活动中关于“公平竞争”的内涵
作为招投标交易所须秉持的最基本原则和重要特征,“公平竞争”源于招投标交易主体视角下的认知,“公平竞争”具有丰富的内涵(见表1)。《审查规则》虽然未能直接明确“公平竞争”的性质,但从隐含意思看,“公平竞争”的统一性、对等性、平等性及自由性是《审查规则》所着力强调的。对于导向性、公共性及科学性,《审查规则》也有所涉及,这反映出《审查规则》在调整招投标交易方面是全面而系统的。应该说,准确把握“公平竞争”含义,确立正确的“公平竞争”导向及开展科学的“公平竞争”管理策划,是确保招投标交易实现“公平竞争”的重要前提。
表1 招投标交易中“公平竞争”的性质

招投标交易活动“公平竞争”的决定性因素
招投标交易的复杂性导致“公平竞争”的决定性因素是复杂多样的,在不同交易环境中,决定性因素存在一定差异。从系统角度看,交易过程被划分为主体、事项和要素三个管理维度,主体维度主要是面向交易主体的管理,事项维度主要是面向交易过程的管理,要素维度则主要是面向交易目标的管理。其中,主体维度是核心,决定了事项和要素维度管理过程。表2列出了三个管理维度有关“公平竞争”的决定性因素。
表2 招投标交易“公平竞争”的决定性因素

可以看出,构建招投标交易“公平竞争”环境及实施科学监管,就要沿着上述三个管理维度开展。此外,在开展“公平竞争”审查效果评价时,也建议沿着上述三个管理维度思路系统构建出“公平竞争”审查效果评价指标体系。显然,《审查规则》能够围绕三个管理维度“公平竞争”决定性因素对“公平竞争”监管予以规制,为构建“公平竞争”审查效果评价方法做出指引等。
《审查规则》为促进“公平竞争”交易实现的举措
总体上,《审查规则》从招标人与投标人交易权利、交易过程文件订立、定标、信用机制、保证金管理、公平竞争审查机制建立及社会监督等多方面提出了“公平竞争”审查的相关要求,为“公平竞争”交易实现提供了基础指引。
一是要求政府机构不得干涉招标人组织招标活动。《审查规则》第五条、第八条强调了“公平竞争”交易就必须归还招标人权利,招标人权利的归还为招标人科学、周密地组织招标活动奠定了基础。《审查规则》“未禁止”招标人在招标活动中向投标人提出合理管理要求,“未禁止”招标人根据项目实际情况定制招标过程文件,“未禁止”招标人根据项目实际情况定制评标方法。《审查规则》提出将定标权归还招标人的同时,强调了招标人的定标义务等。
二是强调投标人在交易中与各类主体的平等性。《审查规则》第六条、第七条分别强调了交易平等性不因地域等因素而变化。这种平等性既是投标人与投标人之间的,也是投标人与招标人之间的。《审查规则》要求招标人不得在要约邀请中提出有碍平等性的要求,为更好地激发投标活力、释放交易潜能创造了条件,也为更好响应招标要求、促进交易价值实现提供了保障。
三是对交易服务职能进行定位并强化保证金管理。《审查规则》第十条明确了交易服务机构与交易主体的关系,以及在依托交易服务平台开展交易中,服务机构在交易流程上不得干扰交易过程。为交易机构选择、交易服务实施和交易流程执行等方面提供了方向指引,并给出了原则性规定。《审查规则》对交易服务职能进行了准确定位,强调在服务环节排除交易干扰的重要性。此外,《审查规则》第十一条还明确了与“公平竞争”相关的保证金管理做法等。
四是强调交易合法诚信以及信用管理重要性。《审查规则》第九条指出了资质、资格、业绩可作为信用评价的标准,强调了不得根据地域差异而区分开展信用评价。鼓励在交易中广泛参考使用信用评价结果。值得一提的是,应用信用管理机制提升交易质量和效能是科学的。《审查规则》对这一机制的坚守,为确立符合时代的市场主体信用新特征及主体能力建设创造了空间。
五是安排规则审查机制并通过评估持续改进。《审查规则》第三条、第四条以及第十二条至第二十条分别就“公平竞争”审查内涵、机制形成、注意事项及审查效果评价等方面做出规定,使“公平竞争”审查在管理上形成了闭环。其中,特别强调了行政监督部门职责,突出了社会监督作用,构建出社会各界合力共建“公平竞争”交易环境的理念。
《审查规则》执行的建议
总体上,《审查规则》立足招投标交易“公平竞争”内涵,从招投标交易规律出发,对影响“公平竞争”交易的因素做出了总结,为行政监督部门开展“公平竞争”交易审查确立了方向,并提出了新要求。为更好地落实《审查规则》要求,在后续《审查规则》执行方面建议如下。
一是《审查规则》的执行要在确保交易主体利益实现上发力。《审查规则》主要围绕规范交易程序、规则等方面展开,在落实过程中,建议从交易主体视角,对交易主体利益实现进行深层引导。例如,在招标人为追求其管理利益正当行使权利时,或者在投标人为维护其正当利益特别是经济利益展现核心竞争优势时,消除外界干扰的措施等。需指出,公平是相对的,唯有以确立科学性交易导向为前提,才能真正实现“公平竞争”。
二是《审查规则》的执行要在确保实现社会总体公平上发力。新时代,高质量的招投标交易要维护好社会公共利益,这是由我国基本经济制度所决定的,也是由我国社会发展主要矛盾所决定的。《审查规则》围绕交易过程对“公平竞争”影响因素做了概括,明确了以维护社会总体公平正义和促进公共利益实现为主要目标。在执行《审查规则》时,建议有针对性地消除“公平竞争”交易负面影响因素上提出更有力措施等。
三是《审查规则》的执行要在确保招投标交易提质增效上发力。一方面,《审查规则》能够对交易主体正当利益实现作出科学引导,明确了“公平竞争”交易所需达到的效果程度。另一方面,《审查规则》也能够对招标人如何科学通过缔约过程为履约做出管理部署、如何为提升交易质量而开展招标策划、如何为招投标交易提供好前置条件、如何通过科学设计评审机制优选中标人、如何使投标人通过缔约交易展现自身价值,以及新时代应确立怎样的主体信用特征一系列问题等作出考虑。面对不断高质量发展的招标投标领域,建议《审查规则》执行过程中,可沿着这个方向进一步为“公平竞争”交易确立更加系统化的审查细则等。
结语
《审查规则》的及时出台为建设“公平竞争”交易环境提供了基础指引。能充分考虑“公平竞争”交易科学性、公共性、导向性,以及针对“公平竞争”监管做出系统化顶层谋划,《审查规则》在调节市场活动中更加充分,特别是在确保市场交易潜能释放方面更加彻底。建议行政监督部门在后续执行《审查规则》过程中,进一步制定执行细则,推进《审查规则》高效执行,从而确保其为招投标交易高质量发展提供更加科学的指引。
(作者单位:北京市工程咨询有限公司)