欢迎您来到中国招标投标网
主站
标讯站
资讯站
期刊站
云课堂
关于我们
广告服务
客服中心
隐私声明
登录
注册
搜索
热词:
工程
北京
华润万家
变压器
环境
修缮
服务
改造
首页
党史专栏
政府采购
招标投标
新闻聚焦
活动培训
政策法规
政策导读
案例分析
标书参考
裁判文书
首页
招标要闻
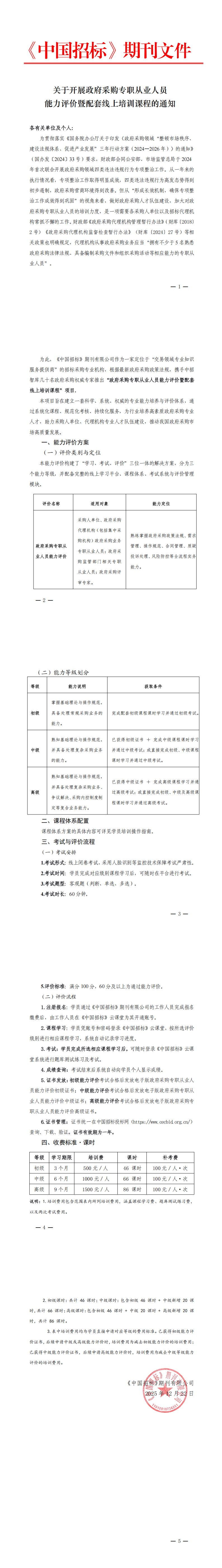
权威认证@《中国招标》政府采购&工程招标能力评价培训上线,持证提升快人一步!
2026-01-13
微信分享
我要关注
0
我要收藏
0
手机阅读
相关资讯
权威认证@《中国招标》政府采购&工程...
《中国招标》2026年度重点选题
关注@2025公共采购行业年会暨第十一届...
喜讯@第二届技能大赛国企采购赛项总决...
关于公布第二届招标采购技能大赛国企...
关于公布第二届招标采购技能大赛国企...
企业合规师专业等级培训通知
关于开展第二届招标采购技能大赛国企...
关于公布第二届招标采购技能大赛国企...
专业赋能@《中国招标》为榆能集团提供...
推荐课程
工程招标课程
政府采购课程
国企采购课程
全过程工程资讯课程