欢迎您来到中国招标投标网
主站
标讯站
资讯站
期刊站
云课堂
关于我们
广告服务
客服中心
隐私声明
登录
注册
搜索
热词:
工程
北京
华润万家
变压器
环境
修缮
服务
改造
首页
党史专栏
政府采购
招标投标
新闻聚焦
活动培训
政策法规
政策导读
案例分析
标书参考
裁判文书
首页
新闻聚焦
行业动态
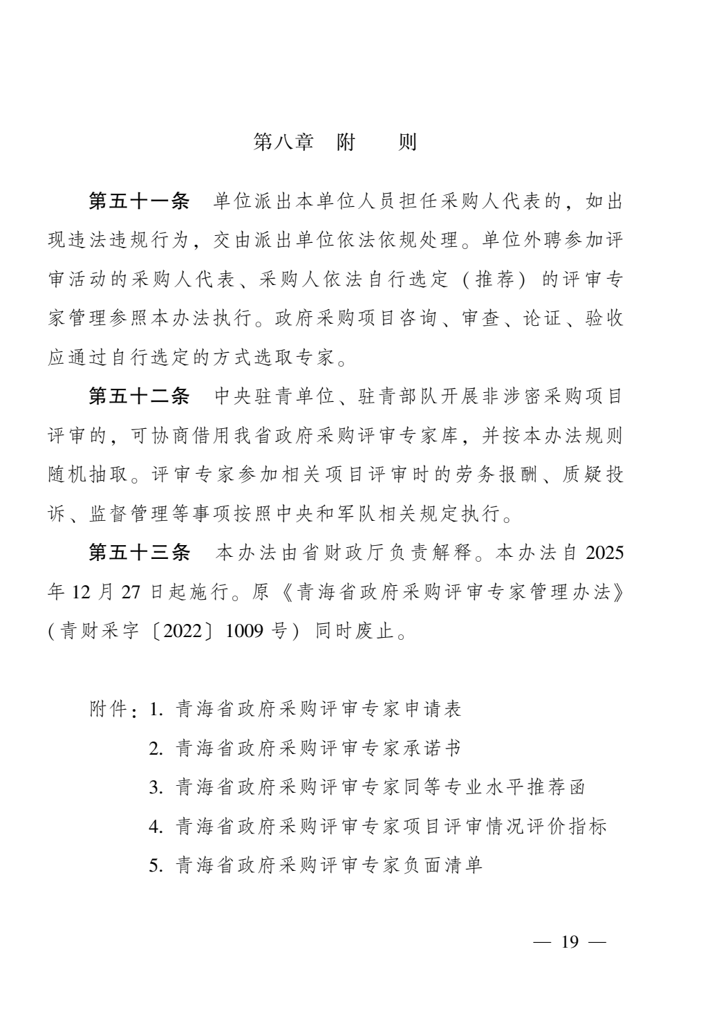
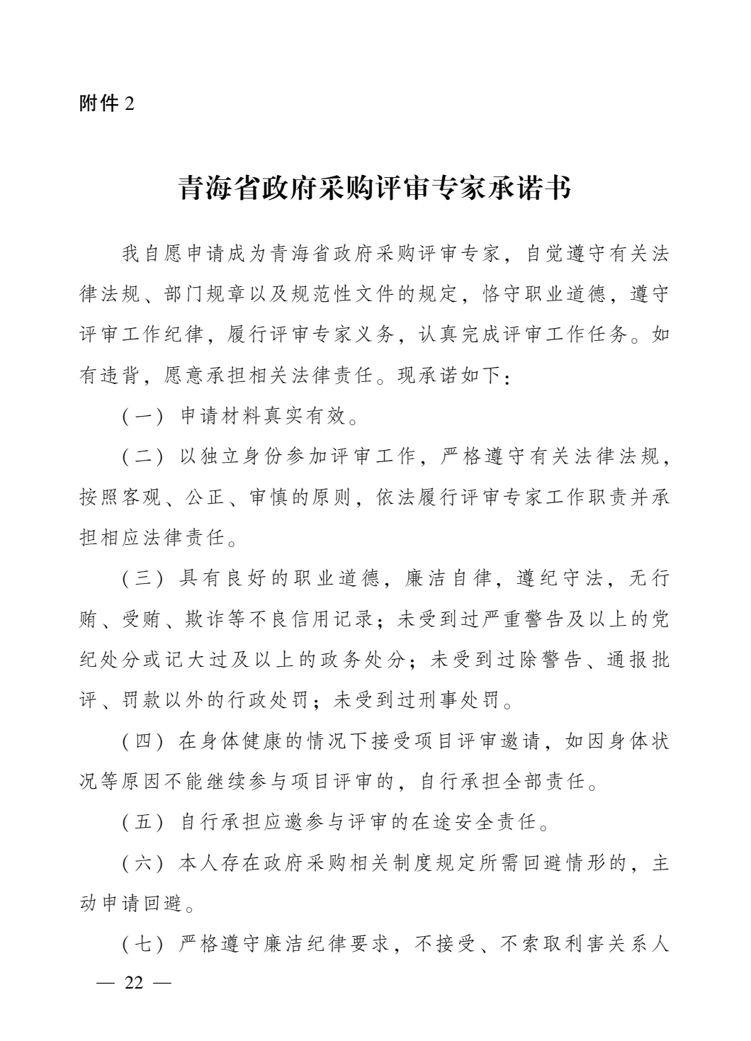
青海省财政厅关于印发《青海省政府采购评审专家管理办法》的通知
2026-01-07
微信分享
我要关注
0
我要收藏
0
手机阅读
相关资讯
国务院反垄断反不正当竞争委员会关于...
关于印发《河北省优化营商环境若干举...
落实二十届中央纪委五次全会部署系列...
关于印发《江西省领导干部违规干预和...
关于对《全国公共信用信息基础目录(2...
关于印发《江西省工程建设项目招标人...
关于征求《关于推行辽宁省政府采购“暗...
关于印发《关于培育养老服务经营主体...
江西省财政厅关于印发《江西省政府采...
关于修改《湖南省工程建设项目招标投...
推荐课程
工程招标课程
政府采购课程
国企采购课程
全过程工程资讯课程