专业知识服务提供商
实行市场准入负面清单制度,是党中央、国务院作出的重大决策部署,是加快完善社会主义市场经济体制的重要制度安排。2015年印发的《国务院关于实行市场准入负面清单制度的意见》(国发〔2015〕55号),标志着负面清单制度正式成为国家层面的政策。2020年1月1日起施行的《优化营商环境条例》第二十条规定,国家持续放宽市场准入,并实行全国统一的市场准入负面清单制度。市场准入负面清单以外的领域,各类市场主体均可以依法平等进入。各地区、各部门不得另行制定市场准入性质的负面清单。2024年8月印发的《中共中央办公厅 国务院办公厅关于完善市场准入制度的意见》提出,由法律、行政法规、国务院决定、地方性法规设定的市场准入管理措施,省、自治区、直辖市政府规章依法设定的临时性市场准入管理措施,全部列入全国统一的市场准入负面清单,严禁在清单之外违规设立准入许可、违规增设准入条件、自行制定市场准入性质的负面清单。
我国负面清单制度起源于国际贸易和投资领域,后逐渐扩展到包括外商投资准入监管在内的多个方面,并且在全球范围内得到了广泛应用。2015年以来,国家层面发布了不少负面清单,如国家发展和改革委员会、商务部于2016年印发《市场准入负面清单草案(试点版)》,于2018年印发《市场准入负面清单(2018年版)》(发改经体〔2018〕1892号),于2020年印发《市场准入负面清单(2020年版)》(发改体改规〔2020〕1880号),于2022年印发《市场准入负面清单(2022年版)》(发改体改规〔2022〕397号)。
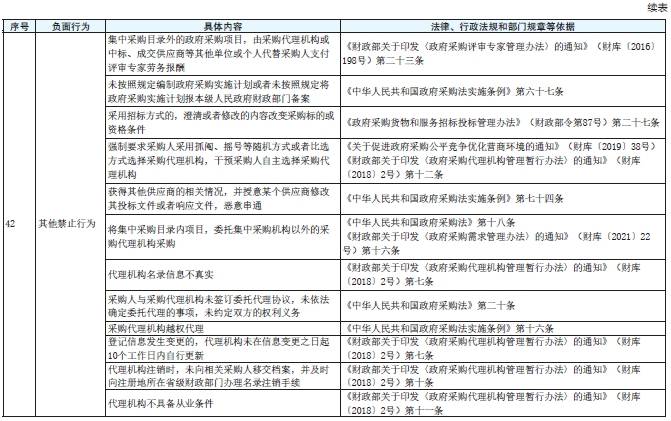
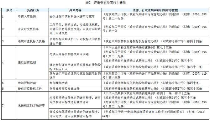
截至2024年12月,政府采购领域没有全国层面的负面清单出台,部分地方发布了政府采购负面清单。这些负面清单主要包括采购人、采购代理机构,评审专家,供应商,政府监管部门等4类群体在政府采购活动中的负面行为。以下对北京、天津、河北、内蒙古、吉林、浙江、安徽等省级层面的政府采购负面清单进行对比,以《中华人民共和国政府采购法》、《中华人民共和国政府采购法实施条例》、《政府采购货物和服务招标投标管理办法》(财政部令第87号)、《财政部关于印发〈政府采购需求管理办法〉的通知》(财库〔2021〕22号)、《政府采购促进中小企业发展管理办法》(财库〔2020〕46号)、《关于促进政府采购公平竞争优化营商环境的通知》(财库〔2019〕38号)等法律、行政法规和部门规章等为依据,梳理出一份负面行为清单,以供业界同人参考(见表1—表4)。
















(本文系《中国招标》期刊有限公司辛美玉整理)